盘点2022年加密行业发生的历史性事件

2022年针对加密币行业来讲是最艰难的一年,都是史上最尴尬的股市熊市,在这里充斥着出乎意料的一年内,加密行业从期初近3万亿市值巅峰一路悬崖下滑,到目前为止早已跌至0.86万亿元,跌了71.3%,在这个过程中,BTC和以太坊的成交价均跌穿基上一周期历史时间高些,这古代历史尚是初次。种种迹象表明这次的加密行业股市熊市好像与以往股市熊市不一样,行业多发的爆雷事件,及其美元加息所导致的世界经济不断恶变,也许时下恰好是加密行业的黑暗时刻。那样回首过去,从以前惨痛教训中吸取经验,汲取力量,就会变得十分必要。今天就给大家盘点一下过去一年里在加密行业所发生的历史性事件,感受一下加密行业奇幻和现实交错的发展史。
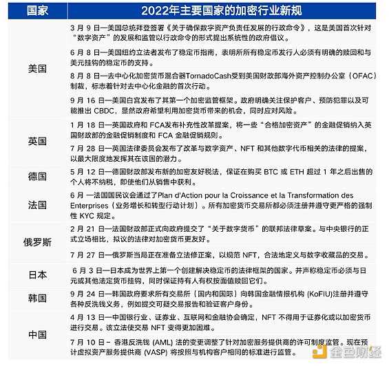
环境因素恶变,加密行业监管慢慢明亮
2022年加密行业的环境因素是一个填满变化的一年,俄乌对决为加密行业带来了踏入中心舞台的机会;而全世界升息又使高杠杆的加密行业陷入流动性危机;加密行业内部结构多发的爆雷事件,也使世界各国政府部门逐渐愈发高度重视对加密行业的监管。2022年也许可以被称作是加密行业监管的一年,加密行业无监管时期此后变成以往,将来监管将成为加密行业的常态化。
1、俄乌冲突为加密行业给予突破口
2022年产生最大的一个事情可谓是俄乌冲突,俄乌冲突针对世界经济和经济都导致了很大的振动,也包括加密行业以内,在战争初期,做为本次矛盾把握国防主导权的俄国就得到了西方国家利益集体的各类封禁,各种金融企业和实体公司纷纷开始参与到了对俄制裁中,而区块链技术为宗旨,长期性分散在政治边缘加密行业,也遭受了来之核心权利机构压力,迫不得已参与到了封禁队伍中,这当中也包括最大的一个NFT交易网站opensea,及其最大的一个中心化交易所Binance,乃至以太坊创办人V神也当众在推特推广自己全力支持乌克兰国家,并捐助了一笔加密资产,俄乌冲突使人们意识到了以区块链技术为宗旨的加密行业,依然难以逃脱去中心化权利机构产生的影响。
另一方面俄乌冲突又为加密行业踏入中心舞台带来了突破口,在战场上,俄乌两国之间货币都遭遇了致命性的严厉打击,很多居民存款都付之东流,而一些选购加密资产居民不仅在本次战场上守住了资本,而体验到了加密资产增涨所带来的升值效用,加密资产的自力救济特性获得了很大的呈现,也由此在战争产生没多久,乌克兰国家朋友已通过BTC等加密资产在某国的合法化影响力。俄国也一改过去抵制加密币的心态,选择在跨境结算里将加密资产合法,加密行业也就此被更多的人接纳。
2、全世界升息时期,加密行业第一个
2022年危害全球宏观经济发展最主要的事情可谓是全世界通货膨胀和各国央行为了应对通货膨胀连续不断升息,尤其是以美国更为突显,2022年美国不论是升息力度或是升息频次都远高于过去,连续不断升息并没有合理阻拦美国通货膨胀,现阶段美国的通货膨胀率已经达到1980年至今的最高值,且预计来年二季度之前美国还会升息。在如此的大环境下,全世界资产都体会到了金融业寒冬的凉意,个股,债卷、外汇交易等金融理财产品都受到了显著危害,经常出现大幅度的下挫,这其中杠杆比率越高商品跌势越严重。
连续不断加重的金融环境,又为加密行业增添了更多风险性,加密行业因为自身优势,存有杠杆比率比传统行业偏高状况,在全球范围内资产缩紧的情形下,去杠杆化的一个过程会相对更为暴力行为和强烈,如 Terra 垮台和三箭资产倒闭等本年度大事件,它们产生虽然也有分别不同类型的根本原因,但直接原因全是遭受全世界货币紧缩的环境而引起的现金流量难题。全世界升息针对原本就处在股市熊市的加密行业可谓是火上浇油,只需全世界升息时期不停止,加密行业的股市熊市也就不会完毕。
3、2022年加密行业监管慢慢明朗化
合规问题是自加密全球问世至今一直悬在空中的一把达摩克利斯之剑,在保护金融改革与维护投资人的金融中间,世界各国监管单位一直在逐渐缩紧监管尺寸,监管与创新素来并不是对立,科学合理的监管更有利于行业的持续发展。

2022年世界各国国家对加密行业的监管心态出现了一些转变,通过以上世界各国颁布的现行政策能够得知,大部分国家对加密行业或是拥有积极的心态,颁布的现行政策更多的是进一步规范和指导加密行业,而非要彻底封禁全部行业。除开外界监管现行政策的改变以外,在加密行业内部结构也逐渐出现积极主动信号,更多加密平台在试着根据监管寻找服务平台自已的合规管理,这当中做出来的最好的是Binance ,仅仅在 2022 年一季度,Binance 依次赢得了阿塞拜疆的第四类批准车牌、阿联酋的全方位监管许可证的虚似资产(VA)交易网站批准、迪拜第一和第二大城市加密资产监管批准、法国和意大利的获准申请注册批准。Binance获得那么多的考试成绩及与一直以来坚持不懈积极主动相拥监管与合规心态紧密联系。与此同时Binance的取得成功也验证了加密行业和监管并不是敌对关系,拥有监管的出现加密行业才可以走得更远。
内部结构经常崩盘,加密行业深陷舆论压力
2022年有可能是最近几年里加密行业崩盘最频繁地一年,频繁地爆雷事件不仅造成大众对加密行业失去了自信心,也使加密行业陷入重重危机。
1、黑客入侵,暴露出加密行业的易损性
2022年都是黑客入侵多发的一年,据加密剖析企业Chainalysis结果显示,截止于在今年的10月份,已检测出125次黑客入侵,被窃取资产总额达30亿美金。在其中,10月被偷盗资产总额最大,有11次黑客入侵事情涉及到7.18亿美金资产被窃取。
假如说2018年是去中心化加密资产交易中心的网络黑客暴发之时,那样区块链技术的区块链桥好像终将会于今年获得这一“殊荣”。仅在2022年上半年度,出现于跨链大桥上的网络攻击案子就达到19亿美金,这当中就包括目前为止金额最大的一个跨链桥袭击事件—Ronin事情,此次事件被美国执法机关确定为朝鲜国家鼓励的Lazarus集团公司所做,网络攻击应用钓鱼邮件赢得了5个Ronin链验证器的认证权,这也使得犯罪团伙可以抢掠连网和以太坊主网上线的公路桥梁173,600个以太坊和2550万USDC,总额大约为5.518亿美金,黑客入侵事情发生一周以后,Ronin隶属Sky Mavis 精英团队才知道了这一网络安全问题,由于有客户在当日早晨发觉不能从跨链桥中获取 5000 ETH。
跨链桥做为DeFi的重要构成部分,它缺点也在一定程度上说明了加密行业的易损性,未来不更改这一点,网络黑客攻击依然会五花八门。
2、崩盘持续,加密行业的「雷曼时时刻刻」
Terra 的垮台算得上是 2022 年乃至全部行业迄今为止最极端的事情之一。它垮台促使很多投资人倾家荡产,又为原本已迈入股市熊市的加密资产销售市场火上浇油。在Terra垮台以后,UST 的价钱在几天里跌到 $0.2, LUNA 的价格也是归零,Terra Network 股价暴跌了 400 亿美金,这一大笔钱也最后由股民来消费。Terra的垮台不仅导致了投资人的损害,又为全部2022年引人入胜的加密行业埋下祸患,后面一系列崩盘机构,多多少少都和它相关。
Terra 垮台不久之后,以高杠杆闻名的加密资产金融衍生品三箭资产(Three Arrows Capital)就陷入流动性危机,乃至被扒私自侵吞用户资产,最终因乏力清偿债务宣告破产。三箭资本倒闭引起并加快了加密资产销售市场内更加广泛动荡不安,进而造成Block Fi发生流动性危机。Block Fi最大的一个贷款顾客之一,便是三箭资产,后者的破产倒闭促进Block Fi不的不探寻外部资产来源来弥补空缺。最开始FTX服务平台有意愿Block Fi给予4亿美元循环系统授信额度,以适用这种以2.4亿美元价钱选购公司的决定权。但这一方案尚未成功,FTX就宣告破产,Block Fi也应是并没有筹资到资金FTX宣告破产一周后在美国俄亥俄州提交了倒闭。Block Fi的律师顾问马可·伦齐称这一现象为加密市场“死亡螺旋”,没有人清晰下一个倒闭的会是谁?但我们都知道倒闭涡旋不容易慢下来。

自主创新持续,加密行业将来依然存在无限潜能
加密行业在2022不仅仅有伤痛也还有希望,一些新技术应用运用和明星新项目的诞生又为加密行业给予一个全新的出发点。在技术方向,以太坊在今年实现了Merge,取得成功从Pow驶往PoS的黄金海岸,向其后面扩充打下基础。在运用方位,StepN所引发的GameFi 风潮变成了公众教育的先进典型,在项目中,大牌明星新项目Optimism上线的货币OP引起了Layer2风潮重归。
1、以太坊合拼,PoS 新时期打开
2022年9月15日,以太坊合拼圆满完成,意味着以太坊主网上线的共识机制宣布从工作量证明(PoW)衔接至权益证明(PoS)。做为公有链之首的以太坊,自创立起便一直应用工作量证明体制,但随着以太坊绿色生态运用的持续兴盛,Pow方式的局限比较严重限制以太坊的高速发展,为了解决扩展性难题,精英团队提出了一系列互联网智能方案,合拼是这个系列里的第二次网络升级。
本次合拼极其重要,对以太坊来讲,转为PoS为以太坊后续分块扩充打下基础。对行业而言,合拼代表着规模性独立显卡挖矿时期完毕,挖矿将很有可能离开加密关键历史的舞台。伴随着以太坊性能调优,将来必定会挤压成型其他PoS公有链绿色生态。从深层次的方面来讲,合拼是以太坊回应全世界降低碳排放量呼吁的主要更改。但是由于技术和生态系统限定,这一升级更新的真真正正危害只会在不久将来才能呈现。
2、OP 发币领着 Layer2 风潮重归
在今年的 Layer2 行业最大的一个事情便是热门的Optimistic Rollup 协议书 Optimism 推出了货币 OP,促进了其本身和 Layer2 行业整体上的逆势提高。Optimism 是 Rollup 四大天团里第一个发行代币的,这一举动不仅可以起到一定的表率作用,还能够为下一步别的协议书作出示范性。
货币发行完成了Layer2风潮的重归,当让Layer2真真正正维持长期性流量的是Layer2在技术方面来的持续迭代。早就在在今年的8月,Arbitrum 就上线了 Nitro 网络升级,增强了互联网货运量并减低交易费用。随后Optimism 公布将会在在今年的 Q4 发布重要更新 Bedrock,完成以太坊等效性、减少 L1 到 L2 的储蓄时长、减少交易费用。此外,也有StarkNet 完成了 Rust-VM,巨大减少了 Rust 语言的表达开发人员准入门槛,而且在11月发布了zkSync 2.0 的主网上线。今年的夏天不能叫作是「Layer2 Summer」,但 Layer2 早已展现出了强劲活力。在下一个炎夏,他们也许就会带来快乐。
3、STEPN 彻底改变GameFi
2022年GameFi销售市场最受欢迎的链游应属STEPN,这款手游根据 Solana 区块链搭建,全世界第一款 Move To Earn(边活动边赚)NFT 手机游戏。恰好是凭着激励客户行走来获得货币的形式,STEPN快速获得了币市的宠溺,并赢得了可燃性增长,在高峰期,STEPN有着70万只日活跃用户,占Solana 每日唯一付费用户的近 20%。
STEPN发生爆炸提高并没有维持好长时间,受加密股市熊市及其取缔中国内地客户的危害,STEPN的加密资产资产被客户很多售卖,导致其货币GST 价钱狂跌,STEPN也由此陷入没落。STEPN 为 X to Earn 打开了一个新的方式,造成 STEPN 极速持续发展的爆发点及其如果没有持续不断的用户增长而没落问题也为以后别的 X to Earn 项目带来了实用价值。
汇总
纵观全部2022,如果一定要用一个词来形容了加密这个世界的这一年,那样“动荡不安”毫无疑问是最佳选择挑选,在过去的一年里大家印证加密行业奇幻和现实交错的过程,今年初的艺人新项目,天选之人,年底就很有可能宣布破产,变成罪囚,一些大牌明星工程项目的起降,告诉大家从来没有什么天选之人,资本奔涌只有产生短期高潮迭起,仅有锲而不舍的技术革新才会引发持久的强盛。
来源:DeFi之法
- 免责声明
- 世链财经作为开放的信息发布平台,所有资讯仅代表作者个人观点,与世链财经无关。如文章、图片、音频或视频出现侵权、违规及其他不当言论,请提供相关材料,发送到:2785592653@qq.com。
- 风险提示:本站所提供的资讯不代表任何投资暗示。投资有风险,入市须谨慎。
- 世链粉丝群:提供最新热点新闻,空投糖果、红包等福利,微信:juu3644。

DeFi之道



