麦客存储麦客存储|为何大厂纷纷注册“元宇宙”商标?它有何趋势?
目前很多互联网大厂在布局元宇宙的苗头,纷纷注册“元宇宙”商标,包括但不局限鹅厂、阿里等。为何“元宇宙”会成为互联网大厂中的香饽饽,它到底是什么?未来,又会掀起什么浪潮呢?
今天麦客存储就带你了解下,这个披着神秘面纱的“元宇宙”!
何为“元宇宙”?
元宇宙这一词来源于尼尔·斯蒂芬森的自科幻小说《雪崩》,《雪崩》构建了现实世界中的人们可以打破时空界限,以数字化身在元宇宙中生活,且永不下线。
如果大家看过《头号玩家》的电影,对元宇宙就不会太陌生,《头号玩家》的场景,就有表现人在虚拟空间和时间节点所构成的“元宇宙”中学习、旅游、生活等。
而当下元宇宙的切入点——超写实数字人,清华大学的学霸华智冰,近日成为天猫数字主理人的AYAYI ,都是超写实数字人的代表,也是元宇宙切入点的价值表现。
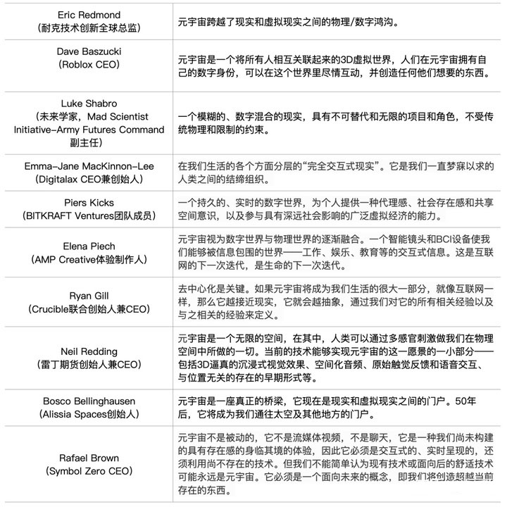
说了这么多,可能有人还是一头雾水,元宇宙到底是指什么?多位专家和从业者给出了解释:
元宇宙,未来趋势如何?
它比特币如何挖矿会被互联网大厂看中,无外乎元宇宙吸纳着当前科技领域中的信息革命(5G/6G)、互联网革命(web3.0)、人工智能革命,以及VR、AR、MR,不仅囊括了所有的数字技术,还包括区块链技术成就;丰富了数字经济转型模式,融合 DeFi、IPFS、NFT 等数字金融成果。
归结来说,元宇宙是后互联网时代的起点,也是未来数字化的具象表现。随着元宇宙的普及,线上的数字经济与线下的实体经济会加速深度融合,构建数字化信任,控制数据,杜绝隐私泄露的区块链技术价值,也会有鲜明的显现。
毕竟数字化的元宇宙是建立在网络、算力之上,作为元宇宙关键技术的区块链,将构建打破原有身份区隔、数据护城河的基础设施,通过智能合约打造经济系统。它在未来会掀起数字化的浪潮,随着现实世界要素与虚拟网络的联络,元宇宙会成为我们社会生活的重要一部分。
- 免责声明
- 世链财经作为开放的信息发布平台,所有资讯仅代表作者个人观点,与世链财经无关。如文章、图片、音频或视频出现侵权、违规及其他不当言论,请提供相关材料,发送到:2785592653@qq.com。
- 风险提示:本站所提供的资讯不代表任何投资暗示。投资有风险,入市须谨慎。
- 世链粉丝群:提供最新热点新闻,空投糖果、红包等福利,微信:juu3644。

路安



