先河系统上海首部文保蓝皮书发布:揭秘技艺,探究行业瓶颈
澎湃新闻记者 陈若茜 综合报道
澎湃新闻获悉,昨天,上海市文物保护工程行业第一部反映行业发展历程、从业现状、前景展望的《上海市文物保护工程行业发展报告2021》(以下简称“蓝皮书:”)正式问世,出版发行。该书开创了文物保护工程领域的先河,有利于促进文物保护工程行业发展。
据悉,该书是在上海市文化和旅游局(上海市文物局)的指导下,由全国第一家成立的该领域社会团体组织“上海市文物保护工程行业协会”组织编撰,筹备历时两年。蓝皮书旨在解读发展背景,剖析发展现状,展望行业未来。
《上海市文物保护工程行业发展报告2021》主办方供图(下同)
历史文化遗产是城市的灵魂,是城市核心竞争力的重要体现。回顾上海不可移动文物保护的发展历程,1959年,上海公布第一批市级文物保护单位;1986年,公布为第二批国家历史文化名城;1988年,开展了近现代代表性建筑的普查;1989年,公布了以近现代代表性建筑为主的一批文物保护单位;率先进行地方保护立法;建立了“城镇村”“点线面”相结合的保护对象和管理体系;按照“应保尽保”原则,确定各级不可移动文物和优秀历史建筑、划定历史文化风貌区……;2014年,《上海市文物保护条例》通过市人大审议并正式实施。
近年来,上海市文物保护事业蓬勃发展,基础工作得到夯实,保护技术水平得到提升,活化利用方式得到拓展,保护对象逐年增加,截止到2019年底的统计,上海全市共有不可移动文物3437处,其中国保单位40处,市级文物保护单位227处,区级文物保护单位423处,区文物保护点2747处,呈现为合理的“金字塔型”结构。与此同时,上海全市的历史文化资源,也逐渐形成了 “点线面”的保护体系。蓝皮书基于2019-2020年行业调查数据,结合上海的发展特色,通过对宏观发展背景的剖析、上海文物保护管理工作发展历程的回顾,重点解读上海文化遗产资源大数据;第一次公布了上海文物保护工程行业勘察、设计、施工、监理等领域发展现状的关键大数据,分别从资质与技术力量、经营状况、重要项目综述进行阐述,还征集提出了各方关心的共性与专项建议,并收录了2020年上海市文物保护工程优秀案例。
该书编写人员囊括文物保护工程各领域优秀单位、以及协会学术顾问、相关高校、科研单位,实力雄厚、从业经验丰富,常年奋斗在文物保护工程一线,专研在文物保护技术发展前沿。
行业现状
蓝皮书共分四个篇章、16个小节,旨在解读发展背景,剖析发展现状,展望行业未来。
蓝皮书一方面从宏观社会经济形势到行业发展环境,以及近年来影响行业发展趋势的重要政策,系统整理了影响行业发展的外在影响力和自身内驱力。另一方面,第一次公布了上海文物保护工程行业勘察、设计、施工、监理等领域发展现状的关键大数据,分别从资质与技术力量、经营状况、从行业的总体情况、从业内容、技术力量、经营状况、人员结构等多方面进行了数据统计和分析,数据来源于行业单位的问卷调查,具有样本的广泛性和数据的客观真实性。
上海建筑遗产保护方面优秀案例
该蓝皮书还设置了专门的章节介绍近年来上海建筑遗产保护方面的优秀案例。比如陈望道旧居保护修缮工程、武康大楼保护修缮工程、上海总商会旧址保护修缮工程、荣宗敬旧居保护修缮工程、商船会馆保护修缮工程、宝庆路3号保护修缮工程、上海市历史博物馆保护修缮工程、徐家汇天星际比特主教堂保护修缮工程……其中不仅包含文物本体保护修缮,也有文物控制地带内的新建项目;不仅重视设计理念,也考量施工工艺。对文物如何保护利用有一定参考价值,对文物周边环境风貌保护,新旧建筑协调也有一定的借鉴意义。与此同时,在分析具体工艺技术时,也做到理论和实践相结合,阐释文物保护技艺在现实工程中的运用范围和呈现效果。
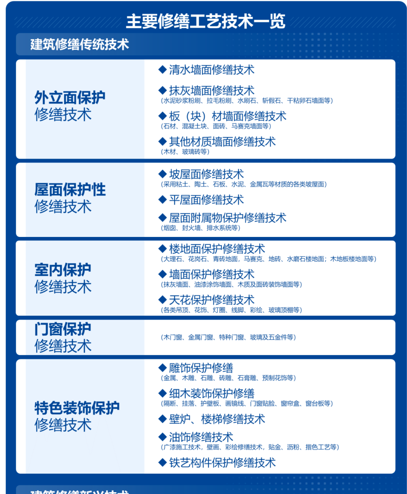
主要修缮工艺技术一览
上海市文物保护工程行业协会秘书长李孔三表示,通过此次蓝皮书的编撰,协会更了解行业单位的真实诉求,不仅揭秘了修文物背后的工匠技艺、探究了行业存在的瓶颈问题,结合国家和上海的未来发展规划,明晰了未来推动工作的重点和方向。“未来将积极提升文物行业的社会知晓度和认可度,让更多市民走近藏在深巷内的文物建筑,让更多的年轻人爱上文物保护行业。”
同济大学伍江教授做题为《遗产保护·文化传承·城市更新 》的主旨演讲
嘉宾沙龙
在新书分享会现场,住建部历史保护与传承委员会副主任,同济大学伍江教授做了题为《遗产保护·文化传承·城市更新 》的主旨演讲,他从“为什么要保护历史文化遗产”、“当前历史保护工作中面临的误区”、“要重视完整历史街区的保护”、“保护的根本出入在于适度改造与再利用”等四方面进行阐述。伍江教授提到,“在中国已经持续了30年的快速大规模城市改造与建设活动作为一段特殊的历史必将迅速转型,城市建设与发展亟需从非常时期逐步转向正常轨道,即从以粗放型增量发展走向精致型存量发展的有机更新轨道。”
责任
校对:栾梦
- 免责声明
- 世链财经作为开放的信息发布平台,所有资讯仅代表作者个人观点,与世链财经无关。如文章、图片、音频或视频出现侵权、违规及其他不当言论,请提供相关材料,发送到:2785592653@qq.com。
- 风险提示:本站所提供的资讯不代表任何投资暗示。投资有风险,入市须谨慎。
- 世链粉丝群:提供最新热点新闻,空投糖果、红包等福利,微信:juu3644。

路安



