2022年RPA机器人流程自动化行业

第一章 行业概况
RPA即Robotic Process Automation(机器人流程自动化),是一种通过软件机器人模拟人与计算机的交互过程,实现工作流程自动化执行的技术应用。RPA软件机器人可以根据流程设定完成计算机操作,替代或辅助人完成规则明确的重复性劳动,成为一种新兴的“数字劳动力”RPA技术的兴起和应用,契合了企业普遍存在且日益增长的业务流程自动化需求。
图:企业IT应用体系
资料来源:千际投行,资产信息网,爱分析
随着信息化和数字化的推进,企业根据不同业务流程的需求建设了大量分立的业务系统,实现了业务流程的线上化,同时也产生了大量需要人工执行的重复性的系统操作流程,成为机械性的低附加值劳动。与此同时,大量业务流程需要进行繁琐的跨系统操作,并形成了数据孤岛,企业对于跨系统流程连接和数据集成的需求不断增长。
面对上述问题,企业可以通过业务流程外包来降低成本,但仍然面临劳动力成本日益上升的压力以及人工操作的效率瓶颈问题。除此以外,传统的IT解决方案是由IT人员开发系统接口或者重构系统的方式提升流程效率,但往往成本较高,且开发周期较长,难以及时响应业务需求的快速变化。
相比之下,RPA在解决上述需求方面具备可以快速开发和灵活部署的优势。
首先,RPA是从UI层面进行“非侵入式”的系统连接,不影响原有的IT架构;其次,RPA支持低门槛的基于图形化界面的自动化流程设计,可以由业务人员直接开发和上手使用,IT人员的介入不是必须的。
从早期的批处理脚本、屏幕抓取到VBA等,RPA相关的自动化技术由来已久,而Al与RPA的结合进一步拓展了RPA的可用性,加速了RPA的应用落地。传统的RPA只能执行简单的鼠标和键盘操作,导致应用场景有限,只能作为个人助手执行简单的桌面自动化任务。随着OCR、NLP等Al技术的成熟并与RPA结合,RPA逐步具备了图像识别、文本识别等非结构化数据处理能力,可以在企业业务场景中执行更复杂的业务流程自动化,具备更广阔的应用价值。
现阶段,RPA技术已经较为成熟,能够带来流程效率提升的确定性回报,RPA已经成为投入增长最快的企业级软件之一。Gartner预计,到2023年底,90%的大型和超大型组织将部署某种形式的RPA。企业应该积极尝试部署RPA,迎接RPA的浪潮。
RPA平台架构
RPA技术以RPA软件平台为落地载体,实现企业业务流程的自动化。典型的企业级RPA软件平台包括设计平台、机器人、控制平台三个基本组成部分,被称为RPA“三件套”,三者共同实现RPA机器人的正常运行。
图:RPA平台“三件套”
资料来源:千际投行,资产信息网,爱分析
设计平台(设计器):负责机器人的脚本开发,基于具体的业务流程自动化需求,通过编码开发、低代码图形化界面编排.流程界面录制等方式,生成机器人运行脚本。RPA机器人的设计需要建立在对业务流程梳理和优化的基础上,决定了机器人上线后需要执行的具体任务。
机器人(执行器):负责根据设计脚本,执行具体业务流程,完成任务。机器人可以根据工作模式分为无人值守、有人值守两种模式,无人值守是指RPA在后台运行,无需业务人员操作,可以自动完成任务;有人值守是指需要业务人员参与到流程当中触发任务或执行部分流程,采用人机协同的方式完成任务。
控制平台:负责对机器人进行控制管理,包括任务分配、任务启动和停止、运行状况监控和统计、权限控制、机器人集群任务协同等,保证机器人的高效、稳定运行。
RPA的应用价值
RPA的核心价值是实现企业业务流程的自动化和智能化,从而降本增效,这建立在RPA的技术能力之上。
一方面,RPA的基础能力是自动化,可以模拟人对鼠标键盘的操作,执行数据提取与处理、系统登录与操作等任务,替代人的“执行”。另一方面,RPA软件平台在融合OCR、NLP等Al技术后,还可以处理图片、文字等非结构化数据,替代人的“认知”甚至“决策”,完成复杂任务的闭环。例如,结合OCR识别发票数据,再自动录入相关系统。
此外,RPA在执行业务流程中还具备以下突出优势:
快速灵活部署:RPA是从UI层面进行“非侵入式”的系统连接,不影响原有IT架构,可以快速落地部署,及时响应业务需求。
高效率:相比人工执行,理想情况下,RPA可以7*24小时不间断工作,单个业务流程操作时间大幅缩短,可以大幅提升业务流程效率。
高准确性:理想情况下,RPA处理业务流程的错误率为0,可以有效降低人工操作带来的错误风险。
可追溯留痕:作为软件平台,RPA的所有业务操作都可以保留日志数据,可追溯留痕,确保安全合规。
图:RPA适用的场景条件
资料来源:千际投行,资产信息网,爱分析
虽然具备以上能力和优势,但RPA并非是万能的,无法实现所有业务流程的自动化。RPA适用的应用场景需要同时具备以下两个特征:
规则明确。从可行性的角度,由于RPA本身基本不具备认知判断能力,RPA执行的业务流程需要基于明确但相对固定的规则,并不需要在流程中做出复杂判断。
大量重复。从必要性的角度,只有大量重复性的业务流程,才使得部署RPA成为必要的投入,能产生足够高的业务价值产出。
RPA在应用场景上具有很强的跨场景属性。只要符合上述特征的场景,都可以应用RPA。典型的通用场景包括财务管理、人力资源管理、供应链与采购、客服、IT运维等,以及各垂直行业中具备类似特征的业务场景。
图:RPA的典型应用场景
资料来源:千际投行,资产信息网,爱分析第二章 商业模式与技术发展2.1 产业链分析
RPA厂商主要参与者有四大类:RPA厂商、技术支持方、集成商/实施方、渠道方:
技术支持方:RPA厂商中,部分企业不具备AI能力,因此寻求和第三方AI公司合作,由AI企业为其提供技术支持;
集成商/实施方:在业务场景落地过程中,RPA厂商会采取自己实施或与第三方服务合作两种形式交付,在与业务伙伴时,RPA厂商会提供标准化平台产品(设计平台、机器人、控制平台、AI能力等)叠加一定的扩展性开发,后续实施运维交由第三方;
渠道商:帮助RPA厂商扩大市场销售范围。RPA市场仍在发展早期,聚集市场中的业务合作伙伴提升服务能力为不同行业客户提供解决方案是当前市场的主要模式。
图:中国RPA产业链
资料来源:千际投行,资产信息网,甲子光年
当前中国市场中的RPA厂商大致可以分为两类:基于多种业务流程进行自动化的通用RPA和基于特定流程及逆行自动化的专用RPA。其中,专用RPA厂商具体还可以区分为基于没有明显业务属性的通用业务流程的功能RPA和基于特定行业业务流程的行业RPA(如金融行业RPA等)。目前均有多种厂商试图从不同的角度切入RPA市场。
图:中国市场RPA厂商图谱
资料来源:千际投行,资产信息网,甲子光年
图:通用RPA厂商
资料来源:千际投行,资产信息网,甲子光年2.2 商业模式分析
目前RPA厂商的商业收入主要分为两部分:产品输出、服务输出。这也是当下RPA市场规模的主要构成部分。
主要销售途径:厂商销售团队、厂商渠道伙伴
主要付费类别:产品费用(产品输出)、实施与培训费用(服务输出)
主要付费模式:整体解决方案售卖、即付即用、按投入产出比付费等。
主要产品费用(执行机器人、设计器、管理器、软硬一体机/硬件控制器/OCR/…)
市场中的不同厂商所提供的各类产品费用均有差异,主要由功能实现(如:人机交互/无人值守)、License绑定形式(如:机器绑定、用户绑定)等多种因素决定。较为常见的情况下,RPA厂商为渠道提供的代理价格为常规刊例价的4-6折。
实施培训费用(定制开发及实施服务、实施前的技术培训、实施后的应用培训)
主要有“按人天工时计算(多数)、按项目计算(少数)”两种计费方式,部分项目会将“实施培训费用”作为权益赠送。通常产品的售卖方会对客户展开实施与培训(RPA厂商会对渠道伙伴进行体系化的培训并进行授权认证,以保证渠道伙伴的培训与实施的质量)。2.3 技术发展
RPA+LCAP+AI超级自动化实现飞速发展的主要动力
超级自动化是Gartner在《2020年重要战略科技趋势》中提出的技术概念,它是一种技术合集,由RPA(机器人流程自动化)、LCAP(低代码应用平台)、AI(人工智能技术)、iBPMS(智能业务流程管理)等创新技术组成,从而帮助用户将一些流程更加复杂的非结构化数据业务实现自动化。
疫情进一步加速了数字化进程,它迅速推动企业允许更多远程、数字化的首选方案。与此同时,随着组织寻求帮助推动其业务向新的方向发展以及IT和业务流程的自动化需求日益迫切等,驱动了超级自动化软件市场的发展。
Gartner预计,到2025年超级自动化软件市场将达到8600亿美元,复合年增长率为12.3%。其中,RPA、LCAP、AI等创新技术,成为超级自动化实现飞速发展的主要动力。Gartner预测到2022年,RPA、LCAP和AI的市场规模,将达到300亿美元,未来将保持两位数高增长率。
此外,那些可以将ERP、CRM、供应链等系统实现自动化的软件,也为超级自动化市场的增长做出了贡献。为了解决企业中更为复杂的流程,例如多种类型的文本处理工作,Gartner表示到2022年,65%部署自动化能力的组织将引入人工智能(AI),包括机器学习(ML)、自然语言处理(NLP)算法和智能文档处理(IDP)。
战略应用平台LCAP
如今,很多IT团队面临的一个难题是业务部门不断提出各种新需求,并且通常要求在很短的时间内交付。这让开发资源仅仅为了应付眼前的需求就捉襟见肘,更无暇顾及对企业应用的长期能力进行投入。但是市场的快速发展、客户需求的变化、竞争的日益激烈,以及“黑天鹅”事件突发,都要求企业必须在长期应用能力上进行投入,否则就无法满足业务发展乃至企业生存的要求。
而低代码开发工具可以为企业和开发人员实现平民化和自助式应用程序开发,并帮助在整个企业范围内扩展业务自动化和超自动化。LCAP不仅支持IT以外的应用程序开发的平民化,还可以提高业务服务的自动化程度:支持平民和专业开发人员、实现更快的交付、轻松构建应用程序、避免内部和外部开发团队的瓶颈、提高专业开发人员构建更复杂系统的要素的生产力。
在后疫情时代,低代码技术产品将使企业能够迅速解决战术和企业优先事项,从而提高运营效率。Gartner预测到2023年,超过50%的大中型企业将采用LCAP作为战略应用平台。
RPA+LCAP打通技术壁垒,实现平民化
RPA和低代码技术的结合,在为客户提供更好的解决方案,更高效地解决实际问题之外,更重要的是实现了技术平民化。
众所周知,技术平民化的根本优势是构建业务系统的能力从企业外部转移到企业内部,从而,将维护成本降到最低,并且,通过强大的连接能力让自有业务系统具备强大的可拓展性。而通过将RPA和LCAP有效结合能够为企业带来这种优势,以ENCOOViCode为例,通过与ENCOORPA产品无缝结合,借助RPA非侵入式和灵活配置的特性,构建跨多系统、多数据源的完整闭环应用:帮助企业打通内外网应用之间的壁垒;连接没有或无法提供标准接口的异种管理平台;各类结构化和非结构化数据进行快速获取、处理、转化与迁移,赋能企业构建跨越新旧解决方案的下一代应用系统。2.4 行业自律协会
中国信息通信研究院
中国信息通信研究院(以下简称“中国信通院”)始建于1957年,是工业和信息化部直属科研事业单位。多年来,中国信通院始终秉持“国家高端专业智库产业创新发展平台”的发展定位和“厚德实学兴业致远”的核心文化价值理念,在行业发展的重大战略、规划、政策、标准和测试认证等方面发挥了有力支撑作用,为我国通信业跨越式发展和信息技术产业创新壮大起到了重要推动作用。
近年来,适应经济社会发展的新形势新要求,围绕国家“网络强国”和“制造强国”新战略,中国信通院着力加强研究创新,在强化电信业和互联网研究优势的同时,不断扩展研究领域、提升研究深度,在4G/5G、工业互联网、智能制造、移动互联网、物联网、车联网、未来网络、云计算、大数据、人工智能、虚拟现实/增强现实(VR/AR)、智能硬件、网络与信息安全等方面进行了深入研究与前瞻布局,在国家信息通信及信息化与工业化融合领域的战略和政策研究、技术创新、产业发展、安全保障等方面发挥了重要作用,有力支撑了互联网+、制造强国、宽带中国等重大战略与政策出台和各领域重要任务的实施。
RPA产业推进方阵
RPA产业推进方阵(以下简称方阵),由中国人工智能产业发展联盟(AIIA)指导,中国信息通信研究院联合敦富咨询、高效运维社区、华佑科技、RPA中国和金智维等RPA相关公司成立。聚焦有关“RPA、自动化技术、AI技术”的主题技术交流、标准规范制定与评测、资源共享、产业发展、平台搭建及RPA人才培养。宗旨是围绕RPA(机器人流程自动化)技术,聚焦产品和服务,建立RPA行业良好的发展生态,为中国人工智能领域产业端的发展做好支持。
中国人工智能产业发展联盟(AIIA)
为加快推动我国人工智能产业发展,搭建人工智能产业发展公共服务平台,提升产业发展能力与应用水平,按照《“互联网+”人工智能三年行动实施方案》有关部署,在国家发展改革委、科学技术部、工业和信息化部、中央网信办四部委共同指导下于2017年10月13日成立中国人工智能产业发展联盟。联盟由中国信息通信研究院、百度、阿里、腾讯、清华、浙大、科大讯飞、奇虎360、中科院自动化所、沈阳新松、中兴通讯、上海仪电、中国电力科学研究院、航天科工集团、中国联通、电子四院、电子一所等积极推动人工智能产业发展的代表性企业、高校、科研院所、社会组织参加,并适当邀请代表性跨国企业或国外企业参与。2.5 政府法律法规
2017年之前,人工智能相关政策主要集中在人工智能技术研发突破方面。从2017年开始,政策的重点已经从人工智能技术转向技术和产业的深度融合,特别是2017年7月国务院印发的《新一代人工智能发展规划》明确指出要“加快人工智能深度应用”。
从2018年两会发言的不完全汇总也可以看出,人工智能+产业的融合将是未来的重点,包括科技部、工信部、民政部等官方部门和百度、腾讯、联想等民间代表,均提出了人工智能+产业、人工智能+医疗等。
2019年,两会更是将“智能+”写入政府工作报告,人工智能技术对于社会的赋能被给予最高层次的期待。在工业经济由数量和规模扩张向质量和效益提升转变的关键期,“智能+”的理念给人工智能等数字技术提供了最广阔的落地空间和回报想象。通过智能化手段把传统工业生产的全链条要素打通,可以更好地推动制造业的数字化、网络化和智能化转型,更能反向助推技术自身的迭代和进步。
2020年,明确人工智能作为“新基建”建设重要一环,“十四五”指出要推动互联网、大数据、人工智能等同各产业深度融合。并且各省市也在大力推动人工智能与产业融合,打造应用场景,示范项目。
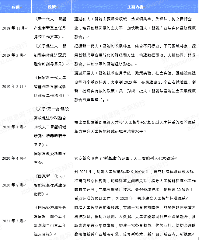
图:人工智能机器人行业重要政策汇总


资料来源:千际投行,资产信息网,前瞻网第三章 行业发展与市场竞争3.1 行业财务分析
图:行业综合财务分析
资料来源:千际投行,资产信息网,Wind
图:行业历史估值
资料来源:千际投行,资产信息网,Wind
图:指数市场表现
资料来源:千际投行,资产信息网,Wind
图:指数历史估值
资料来源:千际投行,资产信息网,Wind
估值方法可以选择市盈率估值法、PEG估值法、市净率估值法、市现率、P/S市销率估值法、EV/Sales市售率估值法、RNAV重估净资产估值法、EV/EBITDA估值法、DDM估值法、DCF现金流折现估值法、NAV净资产价值估值法等。
图:主要上市公司
资料来源:千际投行,资产信息网,Wind
图:机器人主营构成
资料来源:千际投行,资产信息网,Wind
图:科大智能主营构成
资料来源:千际投行,资产信息网,Wind3.2 风险因子
人才和技术发展风险
专业人才和技术发展对于软件企业至关重要。软件行业的管理人员需要熟悉该行业的发展规律和企业经营方法,其来源相对稀缺,一般只有通过从现有企业的管理人员中聘请的方式来获得。技术人员是软件企业持续发展的关键力量,由于中低端软件的技术含量偏低,大部分软件厂商基本都能开发,而市场空间大、利润高的专业软件技术含量较高,需要更加专业的技术人员进行研发。
另一方面,电信、金融等行业发展加快、业务复杂程度加剧以及相应监管要求的不断提高,对专业软件的持续开发提出了更高要求。因此,如果专业人才流失或不足,技术水平跟不上软件最终应用领域业务发展需要或无法及时满足客户要求,公司将面临相关损失的风险。
市场风险
软件行业竞争较为激烈,如果公司在技术创新和产品规模方面不能进一步发挥其优势,在日趋激烈的市场竞争环境下,将面临一定风险。
核心技术失密风险
软件企业的核心技术及产品源代码体现了其技术实力,核心代码作为公司最高机密,由专人负责掌握,公司技术人员根据不同的级别和权限,掌握不同的业务代码。但是,如果未来由于不正当竞争等因素,导致公司核心技术失密,可能会给公司带来较大损失。3.3 市场发展现状
RPA前驱早在2000年左右便以“按键精灵”的形式出现,更多用于玩家游戏、知识化办公等桌面级阶段。2011年左右,国内开始出现最早推出RPA产品的厂商,同年,阿里云RPA的前身“码栈”在淘宝诞生,主要帮助阿里巴巴集团小二做运营和服务售后等自动化。
2015年随着四大会计事务所在中国区应用RPA,RPA工具也逐渐被国内金融机构所接受。随后两年,大批RPA厂商开始成立,金融科技厂商、AI厂商也是在这个阶段开始转型进军RPA,随着早期厂商对市场认知的教育和产品拓展,2018年更多企业开始认知并接纳RPA带来的价值,并在2019年掀起一股资本浪潮。未来,技术成熟度提升、不同行业应用场景的挖掘仍会在较长一段时间伴随RPA市场。
图:RPA发展历程介绍
资料来源:千际投行,资产信息网,艾瑞咨询
美国企业整体数字化转型要早于中国,美国RPA龙头厂商Automation Anywhere和UiPath分别成立于2003年和2005年,且美国劳动力成本高于中国,员工对于重复类工作更为排斥,导致企业对数字员工的接受度更高,部分RPA应用场景如桌面级软件已经实现规模化应用。
在中国,RPA厂商大多成立于2015年前后,进入时间尚且较短,应用场景中业务流程标准化程度低,厂商对应用场景的拓展还处于早期,企业对于数字员工的投入产出比还存在迟疑,市场教育力度有待提高。目前,中国厂商更多专注于对产品和技术的打磨,国内市场已经出现如来也科技这样估值超过20亿的独角兽企业,但要达到规模化应用还需要市场的验证和认可。
图:中美RPA发展阶段对比
资料来源:千际投行,资产信息网,艾瑞咨询
从产品层面来看,中国和美国大体上要完成四个维度的进阶,分别是桌面级RPA软件、轻自动化RPA软件、自动化RPA软件、智能化RPA软件。桌面级产品主要以实现桌面自动化为目标,中国早期发展更多是处理批量邮件、客户资料登记等重复类工作。而轻自动化和自动化RPA产品都是以实现更大范围的流程创建为价值指向,用户无需再关注每个节点如何实现,可以使用RPA软件打通流程接口,增加产品自动化功能及降低使用风险。
目前,中国大多数产品处于轻自动化阶段,美国则在完成自动化RPA软件的进阶。未来,随着AI技术的成熟,RPA+AI将打破人类在能力和算力上的瓶颈,进入智能化阶段,美国注重底层技术,综合能力更强,中国则在需求和解决方案端发力,在某种维度上实现对美国的超越。
图:RPA产品发展形态
资料来源:千际投行,资产信息网,艾瑞咨询
在2017~2019年期间,全球RPA市场以49.10%的年复合增长率迅速发展,2019年全球RPA市场规模达到118.33亿元;2020~2022年增长率稍有减缓,但仍以42.89%的年复合增长率保持上升,预计2022年将达到400亿元规模。
中国RPA行业尚处于初期阶段。2017,中国RPA市场规模仅为3.1亿元。从整体上看,中国的RPA市场规模与全球RPA市场规模均在上升,但中国RPA市场发展速度落后于全球,预计2022年规模为26.16亿元。
一方面由于RPA行业尚处于早期发展阶段,早期成立的厂商对市场教育和宣传上有了一定投入,叠加传统软件遗留的问题在数字化转型趋势下暴露出来,RPA作为非侵入式、快速部署的软件在一定程度上缓解了企业数据和信息孤岛的经营痛点。
另一方面,AI技术尤其是自然语言处理(NLP)和计算机视觉(CV)等技术的普及,也让资本市场关注到RPA在复杂场景中所能发挥的更大价值,面对人力成本的增加和企业投入产出的下降,更多企业愿意寻求软件工具解决经营管理痛点。2020年受制于疫情和宏观环境的影响,增速有所下滑为79.1%,但是RPA软件和服务市场还是蓝海,未来3年增速仍将维持在70%以上。
图:全球及中国RPA市场规模(亿元)
资料来源:千际投行,资产信息网,亿欧智库3.4 竞争格局
围绕RPA技术,目前市场上已形成RPA供应商、集成商及实施方的RPA生态产业链。其中,RPA供应商又可分为国外RPA、原生RPA供应商、AI孵化供应商和互联网巨头,且集成商与实施方企业也开始自研RPA。从这几类生产RPA产品及解决方案的企业历史看,业务上的技术外包、应用场景中的智能客服以及以NLP、OCR为代表的AI公司最容易延伸出RPA需求和产品,其原因是为服务业务自动化需求较高,且容易与之结合,根据自身基因特色,后期的发展道路也有所侧重。
图:RPA厂商基因及发展方向
资料来源:千际投行,资产信息网,亿欧智库
2018年11月,UiPath率先迈进中国市场,随后Blue Prism、Automation Anywhere等也在2019年步入战地。2020年6月,微软宣布旗下RPA产品“microsoft Power Automate”在华商用,短短两三年时间,中国成为RPA龙头供应商云集之地。与此同时,中国RPA供应商也在尝试走向全球,主要目标为亚太地区,该地区正成为全球RPA供应商重点部署战略地。
图:RPA供应商区域分布战略
资料来源:千际投行,资产信息网,亿欧智库
目前所有RPA企业虽估值攀升,但均处于亏损阶段,尚未实现盈利。以营收划分,RPA供应商前三的龙头企业分别为UiPath、Automation Anywhere和Blue Prism。此外,将RPA作为产线之一,与其业务结合的云联络中心NiCE;将RPA补充iBPM产品,与CRM集成的Pegasystems;以及较早拥有RPA底层技术却较晚入局的微软等企业都成为RPA供应商中具有特色的一员。这些RPA供应商在市场竞争追赶上较为激烈,表现为产品迭代频繁、部分新产品功能类似,实际上其商业模式大同小异,差异化主要体现在技术和市场、业务策略,由此带来不同的企业用户体验。
Gartner基于前瞻性和执行力将魔力象限划分为四个区域,分别是领导者(Leaders)、挑战者(Challengers)、远见者(Visionaries)和市场参与者(Niche Players)。其中,UiPath、Automation Anywhere、Blue Prism、WorkFusion被评为领导者,WorkFusion的地位得到了显著提升,去年只是远见者;Nice、Edge Verve Systems、KoFax评选为挑战者,Kofax去年是市场参与者;NTT、三星SDS、SAP、HelpSystems、AntWorks、Jacada被评为市场参与者;微软、Pegasystems、Servicetrace被评为远见者。与2019年(Gartner首次发布RPA行业魔力象限)相比,今年有三位新玩家入选分别是SAP、微软和三星SDS,这对RPA市场的发展将起到巨大推动作用并扩大其影响力。
图:RPA魔力象限图
资料来源:千际投行,资产信息网,Gartner
该图右上角为执行力和前瞻性俱佳的领导者,包括UiPath、Automation Anywhere、Blue Prism这三家。几家企业在前瞻性上差别并不是很大,但是在执行能力上,UiPath与其他三家拉开了差距。Uipath拥有强大的合作伙伴系统和广阔的应用前景,拥有250多个技术合作伙伴,支持所有主流企业软件产品和应用程序。该公司总部位于纽约,在全球有大约1900名员工。排在第二位的是Automation Anywhere,其新版产品Automation360版是全球唯一的基于云的,基于Web的端到端自动化平台,在将自动化流程的数量增加一倍的同时,把扩展速度提升了三倍。
图:领导者评价表
资料来源:千际投行,资产信息网,Gartner
挑战者象限共有三名玩家,分别是来自美国的NICE、Kofax和来自印度的Edge Verve Systems。NICE已经在机器人过程自动化领域深耕了18年,它提出的有人参与的自动化解决方案NEVA,将人与机器人结合在一起,在实现智能流程优化的同时释放出员工的潜力,确保优质的客户体验。全包式软件包NEVA Unlimited可为组织提供免费和无限数量的无人值守机器人,这些机器人可在参与自动化项目的过程中创造价值。NEVA还包含其他增值功能,例如Automation Finder(智能自动化过程发现),Automation Studio(新一代自动化开发工具),用于处理非结构化数据的OCR(光学字符识别)等。
图:挑战者评价表
资料来源:千际投行,资产信息网,Gartner
入选远见者象限的供应商通常能够快速满足客户的需求和适应市场的潮流,他们分别是Microsoft、Pegasystems和Servicetrace。其中Pegasystems和Servicetrace均面向大中型客户,而Microsoft则覆盖各种规模的客户群。Microsoft提供用户友好的操作界面,无论用户的专业技术水平如何,都可以通过分步指南和易用、直观的无代码界面创建自动化工作流。Power Automate内臵的Microsoft安全技术,可帮助用户快速推出可扩展的更改,同时满足所有IT安全要求。用户还可以使用有人值守的RPA,自动执行重复性任务(如前端办公活动),将精力集中在更高价值的工作上。
图:远见者评价表
资料来源:千际投行,资产信息网,Gartner
第四象限市场参与者通常从事垂直领域业务,拥有仅限于特定区域或市场的强大软件产品。入选的6家企业分别是来自亚洲的NTT、三星SDS、AntWorks和来自欧洲的SAP以及美洲的HelpSystems和Jacada,他们服务于遍布全球的各种规模的客户。作为该象限的先行者,三星SDS提供的Brity RPA使实施流程自动化变得快速而轻松。Brity RPA中创建的机器人可以执行重复性任务,因此员工可以专注于需要创造力的关键业务领域。集成可视,对话和分析技术的智能机器人将复杂的任务自动化,从而帮助企业提高效率。实时控制技术保障了机器人的可靠性,通过Web和移动连接对机器人进行的集成管理使实时控制成为可能,通过执行以执行日志为中心的业务,在提高输出质量的同时,可以防止在手动执行过程中可能发生的潜在错误。
图:市场参与者评价表
资料来源:千际投行,资产信息网,Gartner
图:国内相关代表性公司
资料来源:千际投行,资产信息网,Gartner3.5 中国参与者
中国参与者主要有:来也科技、云扩科技、弘玑Cyclone、实在智能、艺赛旗(839025)、新纽科技(09600)、天行智能、和信融慧、金智维等。
来也科技

来也科技是中国乃至全球的RPA+AI行业领导者,为客户提供变革性的智能自动化解决方案,提升组织生产力和办公效率,释放员工潜力,助力政企实现智能时代的人机协同。
来也科技与神州数码、微软、IBM、德勤中国等企业建立了稳固的合作关系,搭建了覆盖全国的渠道销售网络。同时,为推动RPA+AI在中国市场的普及,来也科技提供免费社区版产品,发展了近40万人的开发者社区,塑造了强大的生态开发能力。以合作伙伴和开发者的“双生态”立体化布局,形成行业竞争壁垒。
现拥有机器人流程自动化平台“来也UiBot”、智能对话机器人平台“吾来”、全球首个专为RPA机器人打造的AI能力平台“UiBot Mage”三大核心产品,为政企实现“端到端”的智能自动化。
图:来也科技产品

资料来源:千际投行,资产信息网,来也科技
云扩科技

云扩科技以自研的云扩RPA平台为核心,致力于为各行业客户提供智能的RPA机器人产品与解决方案,通过RPA赋能,持续为客户创造价值,助力企业推进数字化转型。
云扩科技提供端到端、全链路的流程管理自动化产品,其功能覆盖发现与共享、设计、管理、应用、智能五个板块。
图:云扩科技产品

资料来源:千际投行,资产信息网,云扩科技
目前云扩科技在上海、北京、深圳、杭州、西安、苏州及日本东京均设有分公司及研发中心。公司已服务了来自金融、能源、电信、财税、制造、物流、零售等多个行业的上百家企业,始终坚持围绕客户需求持续创新,加大产品研发投入,为客户提供有竞争力、安全可信赖的RPA产品以及更智能的流程自动化解决方案,不断降低企业采用RPA的门槛。
弘玑 Cyclone

上海弘玑信息技术有限公司成立于2015年,旨在高速发展的企业数字化转型中,为客户提供安全可靠、高效适应、扩展协作的人工智能数字员工解决方案,并致力于创造先进的数字员工机器人生态体系。主要业务是开发、销售具有自主版权和知识产权的人工智能软件产品——Cyclone RPA(Robotic Process Automation)。
Cyclone RPA正在银行、证券、保险、政府、能源、制造、医疗、电力等行业中广泛应用。公司总部位于上海,目前已在北京、深圳、广州、沈阳、哈尔滨等数十个城市设有分公司和办事处,商业化版图已拓展至大中华区、日本、东南亚等市场。
图:弘玑Cyclone产品

资料来源:千际投行,资产信息网,弘玑Cyclone3.6 全球主要参与者
全球参与者主要有:UiPath(PATH)、Automation Anywhere、Blue Prism(PRSM)、WorkFusion、Nice(NICE)、Edge Verve Systems、Kofax(KFX)、日本电报电话公司(NTT)、三星SDS(018260)、SAP(SAP)、HelpSystems、AntWorks、Jacada(JCDA)、微软(MSFT)、Pegasystems(PEGA)、Servicetrace等。
UiPath (PATH)

2005年,在微软Owning SQL Server Agent dev(SQL服务器代理开发)的Daniel Dines离开微软,组建了一个10人的技术团队,即UiPath的前身Desk Over,为微软、IBM等公司提供技术外包服务,同时研发一些自动化产品。在一次技术合作中,Desk Over发现自动化商机,开始研发自动化产品,受到Yahoo关注,并于2015年获得第一笔融资,开发了一款企业级RPA平台,正式改名为“UiPath”。
UiPath将工具与平台进行结合,产品覆盖发现、构建、管理、运行、参与和评估,为企业提供全生命周期服务。目前已完成2.25亿美元E轮融资,交易后估值达102亿美元,正计划IPO。
UiPath的愿景是人手一个机器人,信奉该战略能够抓取企业低价值长尾;产品特点是门槛低,用户界面友好,致力于“平民IT”,为普通员工打造小而美的数字化工具。UiPath一人一机的理念更倾向于资本故事和业务理解。从员工角度切入的RPA虽然更靠近业务端,但也由此带来管理难题。因此UiPath选择咨询公司等渠道影响大B企业,大部分以自上而下的角度部署RPA,定位仍属于企业级RPA平台。
Blue Prism (PRSM)

Blue Prism成立于2001年,2016年正式在英国伦交所IPO,主要为大型企业提供“中心化”的数字劳动力管控平台,用于企业管理者统一调配、统一管理数字劳动力,帮助企业提升关键生产流程上的核心效率。2012年,Blue Prism的首席传教士Pat Geary将其定义为RPA,并为市场所接受。
产品主要定位于大规模部署的企业级平台,强调connected-RPA理念,企业做既可以做中央化的治理,但同样可以让业务部门自己去做流程优化,是位于业务&IT部门中间的一个架构平台。目前产品涵盖智能RPA平台、DX平台、ROM支持,生态上拥有社区支持。
Blue Prism的核心团队中,有大部分人拥有银行背景,创始人David Moss此前在Lynx Financial Systems担任高级软件设计师,为巴克莱银行等金融企业提供解决方案。团队的基因使得Blue Prism对金融领域业务了解深入,产品及解决方案安全性较高、可承接复杂的金融系统,随后逐步扩展到电信等其他领域。
自2006年以来,Blue Prism的续订率增长至98%;2017年收入增速达155.2%,但近几年收入增速持续放缓,2019年增速为83%。2020年4月,通过配股筹集1亿英镑资金,截至2020年11月,Blue Prism市值约为18亿英镑。
Automation Anywhere

Automation Anywhere(以下简称AA)成立于2003年,salesforce是其主要投资者之一。不同于其他RPA供应商下载软件式的解决方案,AA的特色是将RPA转化为web网页版,并推出业内首个云原生的平台——EnterpriseA2019,适用于更多业务场景。EnterpriseA2019可部署在内部,或搭载在任何公有、私有或混合云上使用,向世界各地的企业开放RPA服务。云原生、网页版的解决方案在产品底层架构和流程上与传统解决方案均有较大差异,需要前期较大投入,也形成AA的竞争优势,但随着云端机器人成为趋势,RPA供应商也陆续推出了云平台和产品。
AA提出了“RPA即服务”的口号,将人工智能、分析和RPA进行整合,强调其产品的全面及易用性,且首创数字劳动力概念,覆盖金融、医疗等各个领域。
AA的解决方案将智能化和平台化进行结合,可集成各类AI能力,也可实现业务流程的发现、自动执行及优化等一体化功能,以推广RPA在企业中的大规模应用,拥有较为成熟的咨询顾问服务能力。2020年11月,AA发布智能数字助手--AARI(连接人与机器人的流程自动化通用平台),将消费级的体验带入企业的流程自动化,主要解决企业长流程自动化难题,2021年将建造RPA机器人工厂。
AA于2019年进入中国市场,目前本地业务规模已扩大近十倍。但相较于UiPath和Blue Prism,AA的市场拓展稍有落后。AA未来重点部署战略地点在亚太市场,2020年至2023年,亚太地区直接投资于数字化转型的金额将达1.2万亿美元。
NiCE (NICE)

NICE成立于1986年,是以色列的一家云联络中心和企业软件解决方案提供商,由以色列国防军退伍军人创立,1986年于特拉维夫证券交易所(Tel Aviv Stock Exchange)上市,1997年开始在中国运营,2016年收购云呼叫中心技术提供商inContact,目前从事电话录音,数据安全性和监视以及分析记录数据。主要职责是极致客户体验、改善公共安全、提防商业犯罪和确保合规性,拥有消费者与员工体验转型的平台,在客户与员工之间交互研发的全渠道路由。
RPA在NICE拥有15年左右的历史,作为产线之一为NICE的云呼叫服务提供自动化服务,其特色是可基于全渠道分析门户发现更多业务场景,且既具有本地化服务功能,又可基于云进行扩展。目前围绕RPA主要有三大产品:Robotic Automation、NEVA Attended Automation和Desktop Analytics,市场营销策略针对的是大型企业客户——拥有1000多名员工和超过10亿美元收入的组织。
2019年8月,NICE推出了业内首个针对员工设计的数字化助理产品NEVA,可以与任何桌面应用程序交互,并且触发无人值守的流程自动化,以游戏化的方式优化员工的工作体验,驱动高效运营。2020年又推出NEVA Unlimited,这是首个全包式自动化软件包,覆盖完整的NICERPA模块集。
基于NICE云联络的主营业务,其RPA解决方案融合了呼叫中心场景中各种分析和智能决策能力,可将桌面任务自动化处理,将高度结构化、常规化、日程化任务进行高效分析或主观判断,进而发现更多产品改善空间和业务场景,以客户体验为主导,驱动企业变革。
Pegasystems (PEGA)

Pegasystems(以下简称Pega)1983年由创始人兼首席执行官Alan Trefler创立,总部位于美国,1996年登陆纳斯达克证券交易所上市,主要提供CRM和BPM软件服务。
2016年,Pega通过收购RPA供应商Open Span进入RPA市场,将RPA与其BPM和相关CRM应用程序进行集成(RPA并不是一个单独的产品),形成一个企业智能业务流程管理套件,既可以本地化部署,也可以在云端提供。目前核心产品是Pega平台,用于客户参与和数字流程自动化,领域涉及医疗保健公司、保险公司、银行、通信服务提供商等。
Pega平台以低代码为核心,允许用户快速开发和提供连贯的应用程序,将业务流程管理和机器人流程自动化进行统一,具有快速建立、智能自动化、安全扩展的特点。
Pega认为,机器人对端到端自动化至关重要,但RPA是数字流程自动化战略的一部分,而不是全部,只靠RPA无法解决流程自动化的所有问题,因此需要与其他业务软件相结合,通过集中式的业务架构,组合不同的业务程序完成更多工作。
微软 (MSFT)

作为早期就拥有大部分底层自动化框架和技术的IT巨头,在RPA布局上却相对较晚。其主要受制于微软庞大的生态体系限制,需求更围绕自有生态的协同能力展开,与真正用户的自动化需求有一定距离,因此微软在RPA爆发后的2019和2020年才开始发力,通过重构Microsoft Flow及收购RPA创业公司进军流程自动化赛道,除Win Automation和Softomotive的基于服务器的Process Robot产品外,其基于AI的数据理解、基于UI的应用程序自动化以及具有315种以上内置API连接器的数据库等功能使Power Automate与RPA竞争对手区分开来。
Power Automate是帮助组织实现工作流和业务流程自动化的低代码开发平台,可通过访问API的方式调用新应用,也能以RPA的方式,通过对UI界面的操作,实现对遗留应用程序、系统和平台的自动化控制。通过Power Platform将其与Power BI和PowerApps进行衔接,形成微软智能云的“三架马车”,确保兼容性、可扩展性和企业级的安全合规性。第四章 未来趋势
与AI技术集合延伸RPA能力边界,构筑行业高壁垒
RPA作为流程自动化软件,受标准化特定场景、部署流程比较短,决策链单一的掣肘,在大范围企业业务的快速落地上仍旧困难。尤其是针对复杂场景的解决方案,常常会涉及非结构化数据、复杂元素识别等RPA无法处理的环节,企业个性化程度高,解决方案定制化强,由此给RPA的发展造成羁绊。
而与AI能力的结合,可以提升感知非结构化数据能力和聊天机器人联动能力,帮助RPA提升易用性,业务端应用向前端迁移。除此之外,AI还能帮助RPA更好处理软件环境的变化,降低运维成本,满足客户智能审批、智能合规、智能信贷流程、智能风控等要求,在复杂应用场景中帮助RPA构筑高壁垒。
RPA应用将向金融以外行业拓展,政务需求潜力渐显
RPA应用不受行业和部门限制,但是一直以来,RPA的发力点仍主要落在金融、财税等信息化程度高、流程标准化程度高、重复性工作多、耗费人力大的行业和场景。相对于金融行业,制造、电信、医疗、政务等亟需转型的传统行业对RPA产品都有一定诉求,但渗透率并不理想。
政务行业虽然存在标准化程度较高的场景,且人员短缺,但由于对人效考核制度不完善,对RPA的投入动力不足。近两年随着智慧政务的推进,利用AI和其他自动化软件提升政府部门在办公、监管、服务、决策等效率的提升成为共识。未来,RPA厂商协助传统企业进行数字化转型将成为行业增长新的发力点。
产品和服务是未来RPA厂商进一步拓展市场的两个抓手
目前,国内提供RPA产品和服务厂商达到数十家,产品在技术、功能、实现方法上各有差异,但综合来看,产品+服务仍是未来RPA能够拓展应用场景提升客户满意度的两个抓手。在产品方面,需重点关注稳定性和易用性,稳定性是保证客户使用信心的前提,能够支持高并发、高负荷等状态下的稳定运转,并可以提供异常状态的处理措施。易用性是指在交互界面上更加简洁,尽可能将模块的通用性进行封装,进而拓展客户群体和使用场景。在服务上,关注交付、扩展、后期运维,其中如何降低部署成本是提升竞争力的关键要素。
Cover Photo by Rock'n Roll Monkey on Unsplash
- 免责声明
- 世链财经作为开放的信息发布平台,所有资讯仅代表作者个人观点,与世链财经无关。如文章、图片、音频或视频出现侵权、违规及其他不当言论,请提供相关材料,发送到:2785592653@qq.com。
- 风险提示:本站所提供的资讯不代表任何投资暗示。投资有风险,入市须谨慎。
- 世链粉丝群:提供最新热点新闻,空投糖果、红包等福利,微信:juu3644。

千际投行



