最全IPFS挖矿指南,解析Filecoin挖矿的机遇与风险
摘要:阿瓦隆矿机免责声明:本文旨在传递更多市场信息,不构成任何投资建议。文章仅代表作者观点,不代表官方立场。小编:记得来源:ChainCapital2019年马上就要过去了,继今年10.24新政后,2020年被很多人看作是“区块链元年”。明年上线的明星项目也不少,分布式存储王者项目——IPFS协议的激励层
免责声明:本文旨在传递更多市场信息,不构成任何投资建议。文章仅代表作者观点,不代表官方立场。
小编:记得
来源:ChainCapital
2019年马上就要过去了,继今年10.24新政后,2020年被很多人看作是“区块链元年”。明年上线的明星项目也不少,分布式存储王者项目——IPFS协议的激励层 Filecoin,就是其中之一。不少投资人都把Filecoin看做一次很难得的机会,重仓布局。
2017年,Protocol Labs 推出了Fliecoin,一个基于IPFS(Inter-Planetary File System,星际文件系统)的去中心化存储项 目,作为IPFS 的激励层,Fliecoin 旨在利用代币激励体系构建一个更快、更安全、更低成本的分布式存储网络,成为下一代互联网的基础设施。
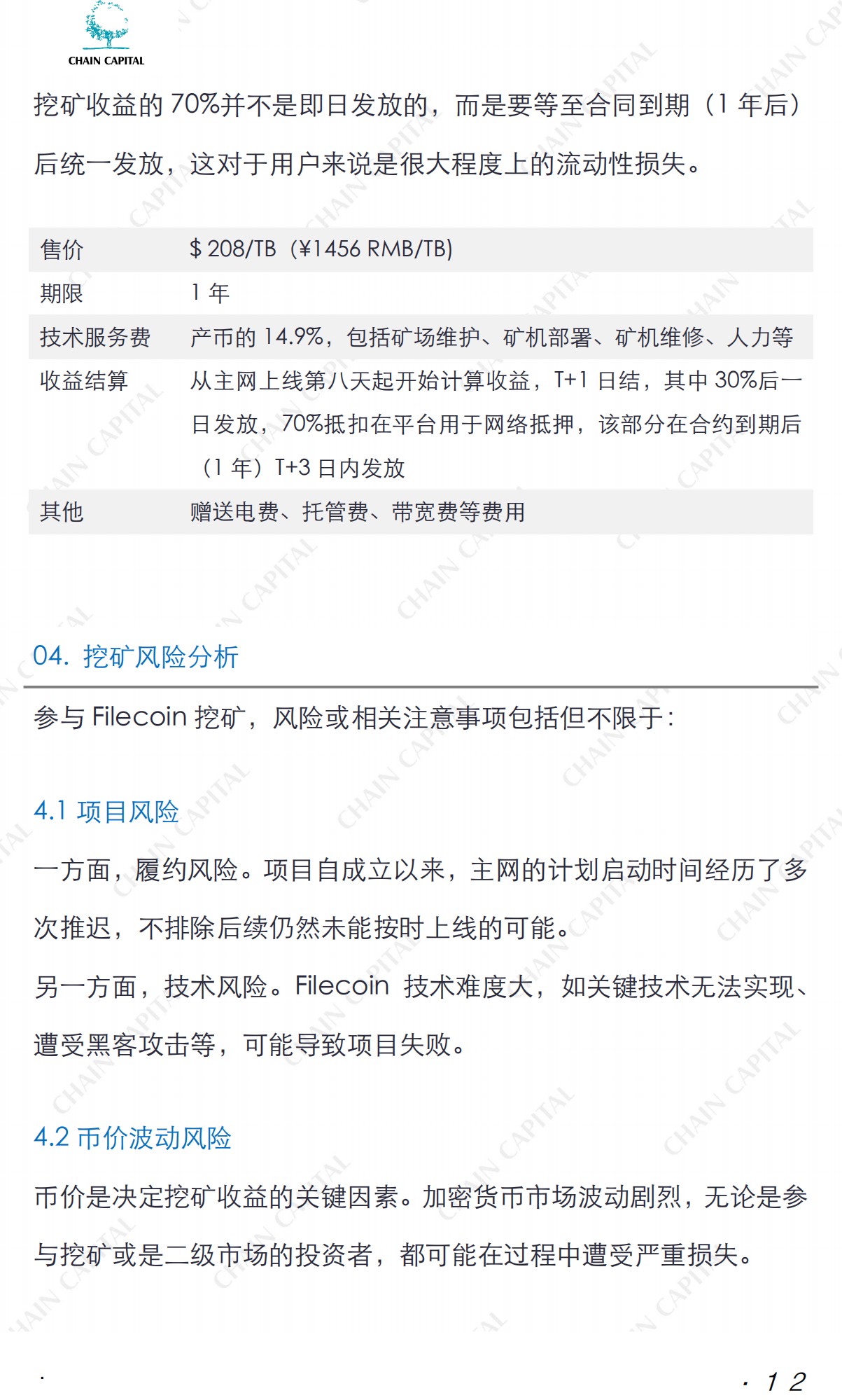
本文是从挖矿的角度出发,基于目前市面上部分矿机商和算力平台的信息,就普通投资者购买矿机或云算力参与 Filecoin 挖矿这一方向所做的收益风险分析。
目前市面上 Filecoin 矿机厂商多达几百家,然而从团队实力和测试网的情况来看,有技术含量的厂家似乎并不太多。我们查看了头部几家厂商或平台的销售情况,希望结合我们的一些假设,对挖矿收益做简单的预测分析。
- 免责声明
- 世链财经作为开放的信息发布平台,所有资讯仅代表作者个人观点,与世链财经无关。如文章、图片、音频或视频出现侵权、违规及其他不当言论,请提供相关材料,发送到:2785592653@qq.com。
- 风险提示:本站所提供的资讯不代表任何投资暗示。投资有风险,入市须谨慎。
- 世链粉丝群:提供最新热点新闻,空投糖果、红包等福利,微信:juu3644。

路安



