区块链及区块链游戏行业研究:Play~to~earn展现元宇宙的未来
(报告出品方/一、区块链简介
1.1 区块链——集多重技术为一体的分布式账本
2008年11月1日,一位自称中本聪(Satoshi Nakamoto)的人在一个隐秘的电子邮件平台“密码 朋克”上发表了一篇名为《比特币:一种点对点式的电子现金系统》的论文。在这篇论文里, 作者详细阐述了基于P2P网络技术、加密技术、时间戳技术等区块链技术的电子现金系统的 理论,创立了去中心化的电子交易体系。
1.2 区块链特点及分类
区块链的四大特点: (1)去中心化:数据存储在多个节点上并由多方共同维护; (2)不可篡改:账本由全体节点维护,群体协作的共识过程和强关联的数据结构保 证节点数据一致且基本无法被篡改; (3)开放、透明性:数据记录及更新对所有节点可见; (4)自治性:基于一套协商一致的规范和协议;
区块链分类:许可链和非许可链。许可链主要包括联盟链和私链;非许可链也称为 公链。
1.3 公链、联盟链、私链对比
公链:一种完全开放的区块链,即任何人都可以加入网络并参与完整的共识记账过 程,彼此之间不需要信任。公链以消耗算力等方式建立全网节点的信任关系,具备 完全去中心化特点的同时也带来资源浪费、效率低下等问题。公链多应用于比特币 等去监管、匿名化、自由的加密货币场景。
二、区块链的技术架构2.1.1 区块链技术架构——网络层是区块链信息交互的基础
网络层:区块链网络层由组网结构、通信机制、安全机制组成。组网结构描述节点间的路由 和拓扑关系,通信机制用于实现节点间的信息交互,安全机制涵盖对端安全和传输安全。
组网结构:分为无结构对等网络、结构化对等网络以及混合式对等网络。
2.1.2 区块链技术架构——数据层是区块链技术的核心
数据层:为区块链技术体系的核心所在。区块链数据层定义了各节点中数据的联系 和组织方式,利用多种算法和机制保证数据的强关联性、验证的高效性以及信息的 匿名性。数据层关键技术分为信息模型、关联验证结构和加密机制3大类。
2.1.3 区块链技术架构——共识层是共识协议的封装
共识层:将共识机制封装,目的是在决策权高度分散的去中心化系统中,保障各节 点高效地针对区块数据的有效性达成共识。
区块链网络中主要包含PoX(poof of X)、BFT(byzantine-fault tolerant)和 CFT (crash-fault tolerant)类基础共识协议。PoX 类协议是以PoW(proof of work)为代 表的基于奖惩机制驱动的新型共识协议,后面又发展出PoS、PoST等改进的协议; BFT类协议是指解决拜占庭容错问题的传统共识协议及其改良协议,包括PBFT、 BFT-SMaRt等;CFT类协议用于实现崩溃容错,主要包括Raft、Paxos、Kafka 等协 议。
2.1.4 区块链技术架构——控制层是各类应用与账本产生交互的中枢
控制层:区块链节点基于对等通信网络与基础数据结构进行区块交互,通过共识协 议实现数据一致,从而形成了全网统一的账本。控制层是各类应用与账本产生交互 的中枢,如果将账本比作数据库,那么控制层提供了数据库模型,以及相应封装、 操作的方法。
三、区块链的应用场景3.1.1 区块链的应用——金融:数字货币
数字货币:基于节点网络并采用了数字加密算法,具有去中心化、总量稳定和价 格剧烈波动等特征。数字货币是非实物货币,是一种不存在于现实世界、不以物 理介质为载体的货币形式,非实物货币可分为电子货币、虚拟货币和数字货币。 全球对于数字货币的研究已有三十余年的时间,1982年, “数字货币之父”戴 维·乔姆在美密会议上发表了一篇论文《用于不可追踪的支付系统的盲签名》,提 出利用盲签名构建一个具备匿名性和不可追踪性的电子现金系统,这是最早的数 字货币理论。真正的数字货币概念盛行是 2008年出现的比特币。
3.1.2 区块链的应用——金融:供应链金融
供应链金融:将供应链上的核心企业以及与其相关的上下游企业看作一个整体, 以核心企业为依托,以真实贸易为前提,运用自偿性贸易融资的方式,对供应链 上下游企业提供的综合性金融产品和服务。
3.1.3 区块链的应用——金融:跨境支付
跨境支付:基于区块链的跨境支付应用可分为三类,第一类是使用数字货币作为 货币兑换的润滑剂,第二类是将区块链作为支付机构与商业银行之间的借口技术, 第三类是蚂蚁金服模式。
3.2 区块链的应用——娱乐
区块链游戏:区块链游戏中,玩家既是游戏的参与者,也是未来利益的分配者, 并对其资产具有所有权和控制权。同时,受益于区块链去中心化、公开透明、难 以篡改等特点,促进了游戏机制的公开和公平。(报告来源:未来智库)
3.3 区块链的应用——法律
确权:为边缘作品或对时效性高的作品提供区块链版权注册。作品可通过区块链 时间戳生成“存在证明” ,可以在不泄露文件内容的情况下证明所有权,以备后 期所有权纠纷核查。用权:原创者可以在链上声明版权,直接进行点对点的自由 交易。维权:将作品所有权登记到区块链上,经过全网验证后无法修改,之后可 以对所有权进行溯源,确认作品的所有权归属。
3.4 区块链的应用——溯源
溯源:关键数据上链,信息公开透明确保产品信息真实性和品质可控。
蚂蚁区块链自主研发的金融级联盟区块链技术与阿里巴巴的云服务相结合,使溯 源平台能够支持天猫全球电子商务平台的大规模部署、高性能要求(> 25,000 TPS) 和复杂的供应链流程。溯源平台在支付宝上的小程序还使得数以亿计的消费者能 在数秒内通过智能手机直接查询区块链信息。自 2017 年 11 月起,蚂蚁金服自研 的区块链技术就落地应用在食品安全和正品溯源上,产自澳洲、新西兰的26个品 牌的每罐奶粉都有了自己的“身份证” ,即溯源二维码,用户在天猫国际上购买 并收到奶粉后,打开支付宝 App
3.5 区块链的应用——公益
公益:区块链具有去中心化、不可篡改、可追溯、公开透明等特点,可以完美解 决传统公益事业面临的公信力较低、信息不够公开、费用支出较高、行政性倾向 严重等难题,让公益更高效、更公平、更透明 。
3.6 区块链的应用——物联网
物联网:我国虽然是在物联网领域布局较早,仍面临设备连接成本高、中心化网 络难以满足规模化需求、用户安全隐私忧患等问题。
四、区块链游戏区块链游戏: 2021年异军突起的游戏商业模式
顾名思义,区块链游戏即为应用区块链技术的游戏。区块链技术是一种融合共识机制、智能 合约、非对称加密机制等多种关键技术的分布式账本,以透明机制、资产流转复用、所属权 明确的优势特征为游戏领域带来新玩法、新模式,并开辟新高地。
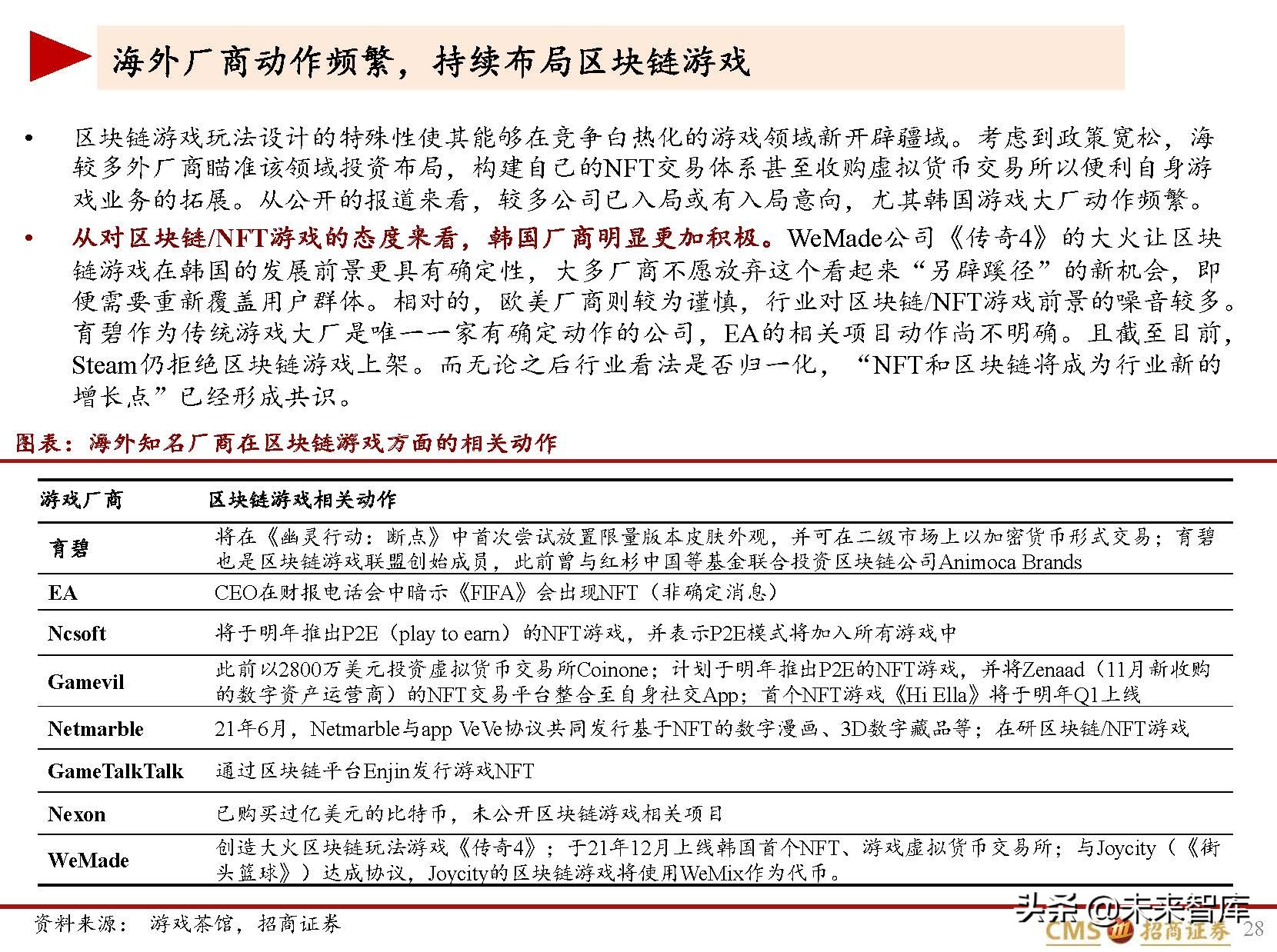
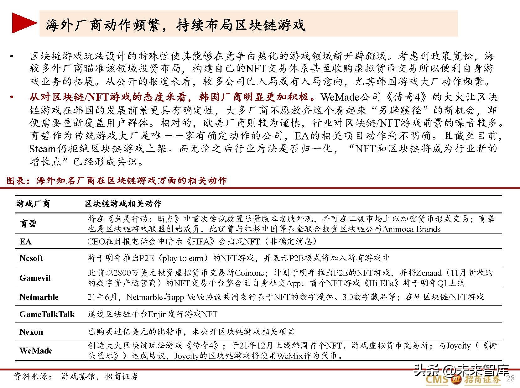
海外厂商动作频繁,持续布局区块链游戏
区块链游戏玩法设计的特殊性使其能够在竞争白热化的游戏领域新开辟疆域。考虑到政策宽松,海 较多外厂商瞄准该领域投资布局,构建自己的NFT交易体系甚至收购虚拟货币交易所以便利自身游 戏业务的拓展。从公开的报道来看,较多公司已入局或有入局意向,尤其韩国游戏大厂动作频繁。
区块链和传统游戏数据比较
从营收数据和留存数据来看,区块链游戏更像是在传统游戏的空间外开辟了新的维度,很难平行比较。 《Axie Infinity》作为一款回合制RPG,核心玩法趣味性并不突出,和当前大多链游一样,游戏设计效果较 为粗糙,这与链游核心竞争力的转移有关,玩家不再追求内容丰富度,而更多为了投资或盈利。
五、案例研究:Axie InfinityAxie:Play-to-earn模式的“旗手”,打开链游可能性空间
《Axie Infinity》是一款在区块链上建立数字宠物世界的回合制RPG游戏。玩家可以在其中 与名为Axies的幻想生物战斗,也可以将其作为宠物繁殖、抚养和交易。从战斗机制设计来看, 回合制玩法和卡牌战斗机制的结合可以支持长期的PVP战斗,拉长玩家新鲜期,带动长期留 存;同时,贴近公平战斗的机制可以降低作弊风险,而这些均为经济系统的建立和长期健康 的代币循环提供天然土壤。
Axie:从经济系统到SLP/AXS代币,循环是如何跑通的?
Axie的经济系统由SLP/AXS代币、战斗和繁殖三个核心模式组成,玩家将有机会参与完整的经济系统和迭 代周期:新玩家进入游戏需向老玩家购买Axies小精灵(至少3只)、可通过对战(PVP或PVE)和日常任 务赢取SLP代币、须消耗SLP和AXS代币进行小精灵繁殖,也可以出售小精灵(NFTs)。交易中的资金收 益中95%归玩家所有,其余5%则作为维持游戏运转的成本以及活动奖励的来源。由此,《Axie Infinity》 中由玩家、Axies(NFTs)、和AXS/SLP三方组成完善的可循环经济系统。
Axie:构建自有以太坊副链,促活市场交易
在大量交易存在时,以太坊出现拥堵现象叠加Gas费用逐步提升,令虚拟世界的市场摩擦加剧, 降低了市场交易活跃度和资源配置能力。据此,Sky Mavis搭建了自有的以太坊侧链Ronin, 将游戏中的主要的链上操作转移,达到了成本降低、快速无缝交易的目的,同时令Axie中的 资产提取变得更加顺滑。总而言之,Ronin的构建降低了游戏内交易难度,对市场活跃度有 明显的促进作用。
Axie:奖学金制度持续带来新用户增量,但亦为可持续性埋下隐患
从游戏设计机制来看,Axie是新玩家进入游戏的主要途径,该硬条件助推小精灵的售卖,并且导致 新用户大幅增加,进一步推动Axie和代币需求量快速攀升。新用户增长绝大部分是通过奖学金项目 带来的,即发展中国家用户以“奖学金”形式向富裕的“赞助商”或“经理”以未来收入抽成作为 代价借用游戏内资源。但同时,奖学金项目为主的用户基础导致SLP卖出变现成为主要退出路径, SLP存量远大于消耗量。此情况下,代币通胀成为经济系统持续顺滑运行的阻碍点。
报告节选:(本文仅供参考,不代表我们的任何投资建议。如需使用相关信息,请参阅报告原文。)
精选报告来源:【未来智库】。
- 免责声明
- 世链财经作为开放的信息发布平台,所有资讯仅代表作者个人观点,与世链财经无关。如文章、图片、音频或视频出现侵权、违规及其他不当言论,请提供相关材料,发送到:2785592653@qq.com。
- 风险提示:本站所提供的资讯不代表任何投资暗示。投资有风险,入市须谨慎。
- 世链粉丝群:提供最新热点新闻,空投糖果、红包等福利,微信:juu3644。

筷子链



