国家能源局:开展区块链在分布式能源交易、可再生能源消纳、需求侧响应、电力市场等场景的应用示范
摘要:区块链【能源人都在看,点击右上角加'北极星售电网讯:北极星售电网获悉,国家能源局 科学技术部印发《“十四五”能源领域科技创新规划》,规划指出,开展跨域多链融合与基于区块链的数据管理技术研究,构建具备自治管理能力的能源电力区块链平台,研究适用于能源交易、设备溯源、作业管理、安全风险管控等业务的共识机制
【能源人都在看,点击右上角加'
北极星售电网讯:北极星售电网获悉,国家能源局 科学技术部印发《“十四五”能源领域科技创新规划》,规划指出,开展跨域多链融合与基于区块链的数据管理技术研究,构建具备自治管理能力的能源电力区块链平台,研究适用于能源交易、设备溯源、作业管理、安全风险管控等业务的共识机制,开展区块链在分布式能源交易、可再生能源消纳、 能源金融、需求侧响应、安全生产、电力调度、电力市场等场景的应用示范。
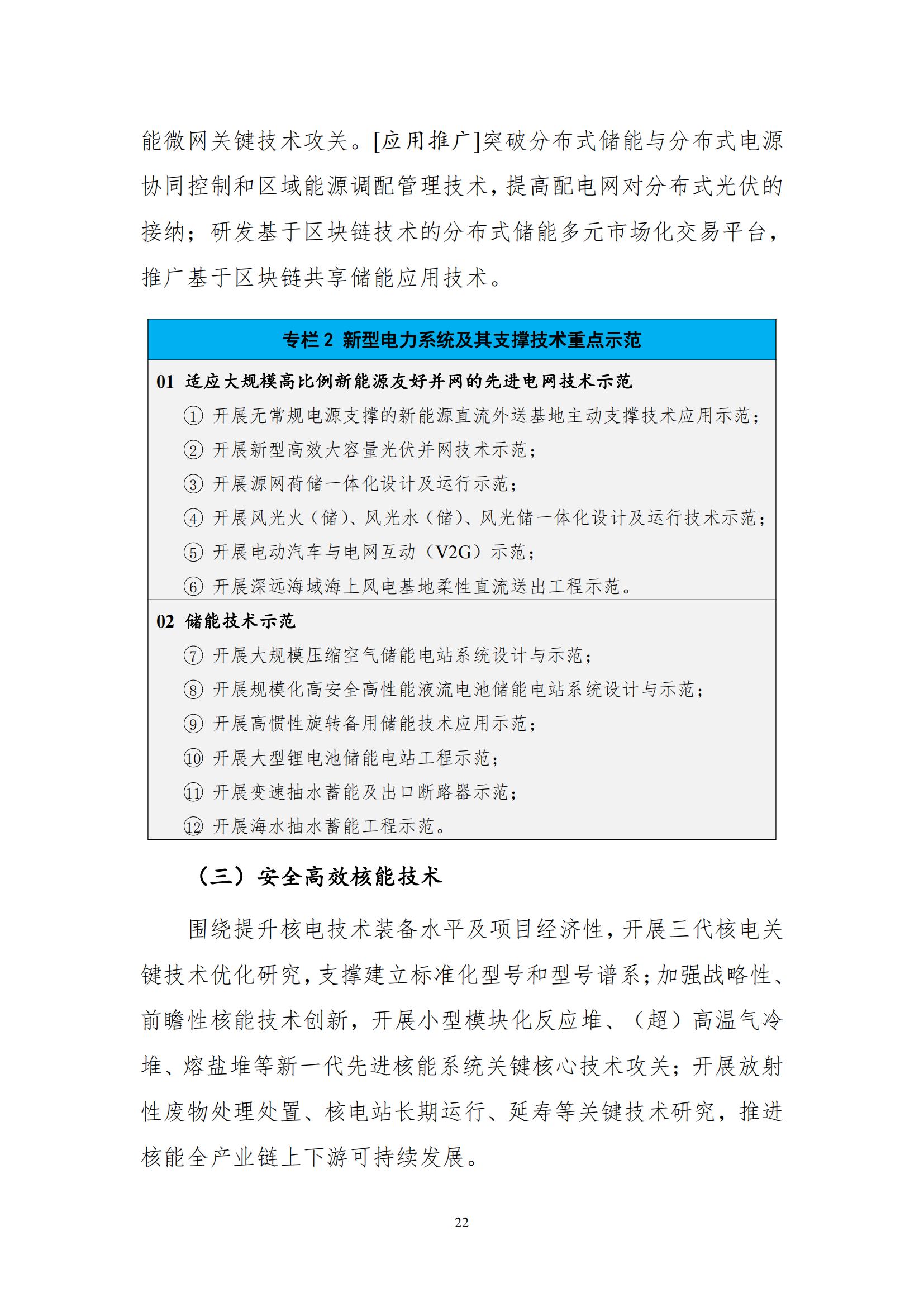
开展源网荷储一体化和风光火(储)、风光水(储)、 风光储一体化规划与集成设计研究,掌握场站级高电压穿越和次同步振荡抑制技术;研究储能充放电最优策略与聚合控制理论, 建立工业园区级智慧能源系统一体化解决方案,形成规模化智慧可调资源;研究电动汽车与电网能量双向交互调控策略,构建电动汽车负荷聚合系统,实现电动汽车与电网融合发展;开发适应新能源汇集输送的多端柔性直流输电、输电线路动态增容等关键技术,实现源网荷储广域灵活调节、安全稳定和经济运行多目标协调控制。
详情如下:
国家能源局 科学技术部关于印发《“十四五”能源领域科技创新规划》的通知
国能发科技〔2021〕58号
各省(自治区、直辖市)能源局、科技厅,有关省(自治区、直辖市)及新疆生产建设兵团发展改革委,有关中央企业:
为深入贯彻落实“四个革命、一个合作”能源安全新战略和创新驱动发展战略,加快推动能源科技进步,根据“十四五”现代能源体系规划和科技创新规划工作部署,国家能源局、科学技术部联合编制了《“十四五”能源领域科技创新规划》,现印发给你们,请认真遵照执行。
国家能源局 科学技术部
2021年11月29日
免责声明:以上内容转载自北极星售电网,所发内容不代表本平台立场。
全国能源信息平台联系
- 免责声明
- 世链财经作为开放的信息发布平台,所有资讯仅代表作者个人观点,与世链财经无关。如文章、图片、音频或视频出现侵权、违规及其他不当言论,请提供相关材料,发送到:2785592653@qq.com。
- 风险提示:本站所提供的资讯不代表任何投资暗示。投资有风险,入市须谨慎。
- 世链粉丝群:提供最新热点新闻,空投糖果、红包等福利,微信:juu3644。

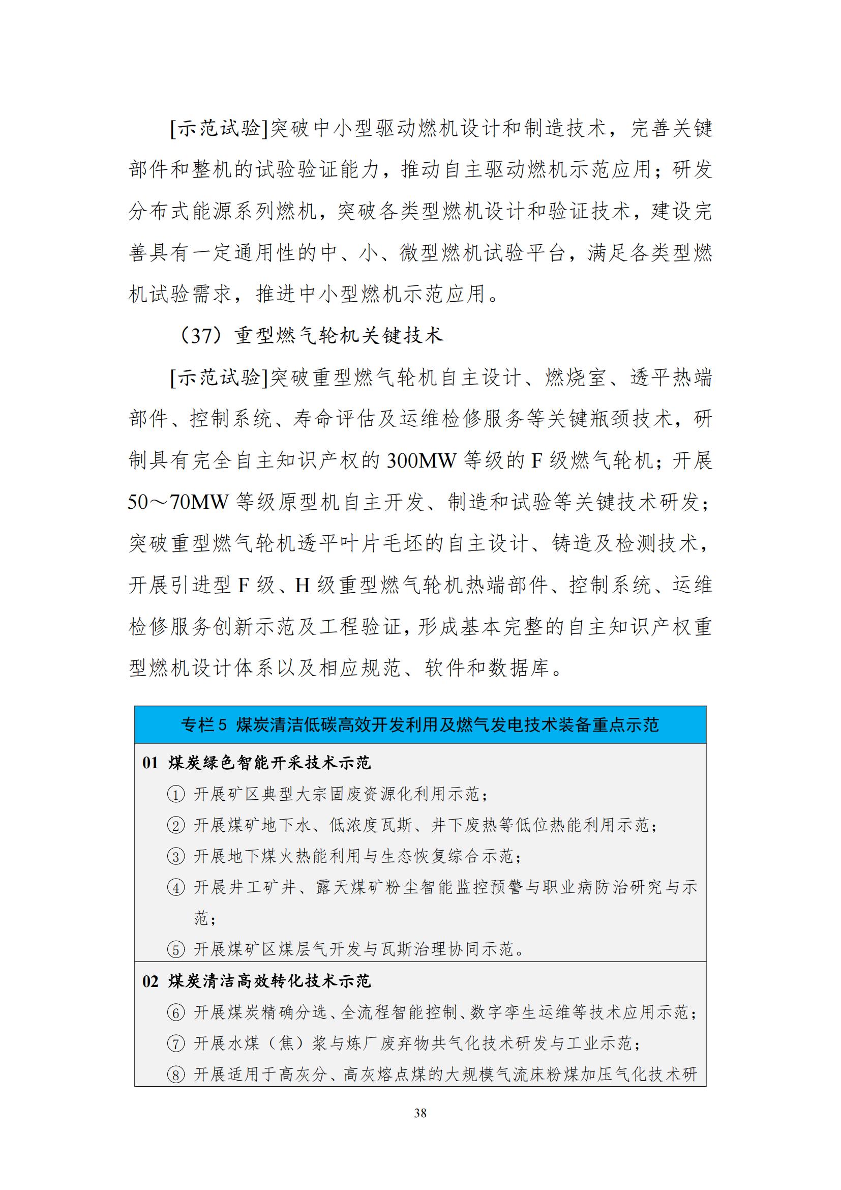
路安



