浅析美国比特币战略储备:不算低于预期,长期来看影响很大
TLNR:
1. 美国战略储备来源是罚没比特币,市场早有准备,不算低于预期。
2. 考虑到美国还在持续执法,未来,持有比特币=变相获得美国打击加密犯罪的分红。
3. 过去 10 年,美国累计出售比特币超过 20w ,不再出售相当于软锁仓,力度比想象中的大。
4. 最差软锁仓 4 年,顺利的话有望 12 年。
5. 战略储备,对于其他国家积极影响很大,会逐渐开始效仿。
市场应该对美国会把罚没来的比特币作为战略储备这件事有提前准备,毕竟最早川普在 Bitcoin 2024 就是这么承诺的。

其次,单单是不买,已经是很强的支撑了,根据 Grok3 的统计,从 2014 年到去年,美国累计倾销的比特币已经超过 20w 枚,这其实都是隐藏的抛压。

强如微策略,这么多年的积累,也只能消化 1/3 个美国执法的比特币抛压。
现在这些抛压,至少 4 年内不会流向市场,如果 Vance 成功接棒,那就是 12 年的硬锁仓。
虽然它不如美国原地买足 100w 个比特币这样立竿见影,但是你要知道,可能美国后面还会继续执法,每次收缴的比特币都进入这个储备里。
那么久而久之,这相当于一个缓慢的回购。
只要你不是那个作恶的人,我相信 99% 的人不是,你持有比特币,就是等于在分享美国打击加密犯罪的红利。
因为,每打击一次加密犯罪,你手里的比特币等于占到全网比例都在缓慢上升。
另外,随着这个战略储备里的比特币不断提升,我们都知道——仓位决定脑袋,美国会对于比特币给予越来越多的倾斜。
同时,这对于其他小国的态度有决定性的影响。 所以未来的 1-2 年内,我们可能每隔一段时间,就会看到一个国家通过了比特币战略储备,而且它有 Fomo 的效果,因为越晚建立储备,面临的成本可能更高。

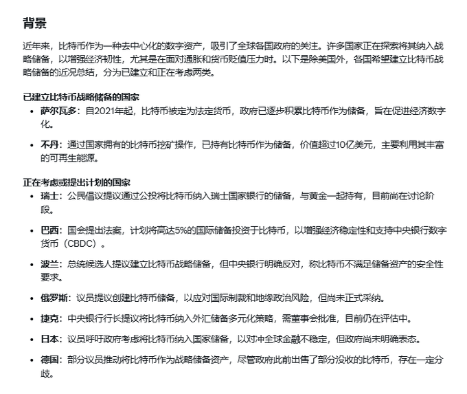
随手让 Grok3 整理了一下,这些国家都或快或慢的开始准备了,有了美国的领头羊效应,这些国家推进速度会快很多。

保持信仰 稍安勿躁
- 免责声明
- 世链财经作为开放的信息发布平台,所有资讯仅代表作者个人观点,与世链财经无关。如文章、图片、音频或视频出现侵权、违规及其他不当言论,请提供相关材料,发送到:2785592653@qq.com。
- 风险提示:本站所提供的资讯不代表任何投资暗示。投资有风险,入市须谨慎。
- 世链粉丝群:提供最新热点新闻,空投糖果、红包等福利,微信:juu3644。

0x356ccc6f9ece655d5ba307c90b2dabb8921b913d



