元宇宙NFT卡牌赛车新秀—Supr racing一期抢铸启动
摘要:元宇宙NFT卡牌赛车新秀—Supr racing一期抢铸启动


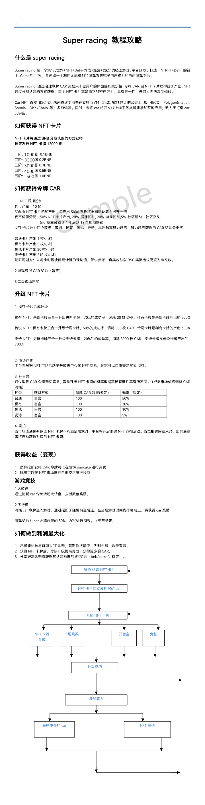
怎么参与购买?
TP钱包DAPP浏览器搜索:superracing.co?id=8978
vx fengshen1879
TP钱包怎么用就不用教程了吧!
BSC链
购买卡片教程










那么怎么获得我们的邀请链接呢?10%的推荐奖励?


最后我们如何合成高级卡片?







推特链接: https://twitter.com/gk1gpogetpjj806/status/1434758716725678081?s=21
电报群链接: https://t.me/joinchat/tlCN2T1_gZc2YmZl
- 免责声明
- 世链财经作为开放的信息发布平台,所有资讯仅代表作者个人观点,与世链财经无关。如文章、图片、音频或视频出现侵权、违规及其他不当言论,请提供相关材料,发送到:2785592653@qq.com。
- 风险提示:本站所提供的资讯不代表任何投资暗示。投资有风险,入市须谨慎。
- 世链粉丝群:提供最新热点新闻,空投糖果、红包等福利,微信:juu3644。

财经视野



