2022年中国数字人民币行业市场现状及发展趋势分析
数字人民币行业主要上市公司:目前国内数字人民币行业的上市公司主要有新国都(300130.SZ)、拉卡拉(300773.SZ)、新大陆(000997.SZ)、恒生电子(600570.SH)、四方精创(300468.SZ)等。
本文核心数据:第三方支付交易规模、网络支付用户规模
自从数字人民币推广以来,针对其对第三方支付行业的冲击与挑战“众说纷纭”。但数字人民币的发行,真的意味着第三方支付要“凉”了吗?事实上,从定义上来看,这二者有着本质的区别。
数字人民币与第三方支付的比较
数字人民币定位M0,是法定货币,通俗意义上是“钱”;第三方支付是支付平台,是“钱包”。两者是完全不同的概念,但在生活中,因终端的体验相对一致,故会有所混淆。
为了加以区分,从两者的支付体系的进行对比。具体来看,数字人民币的安全性、便捷性、费用成本方面具有相对优势。
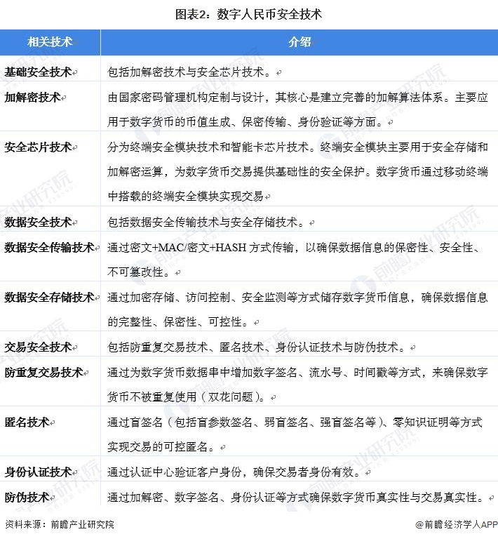
数字人民币安全技术保证隐私、交易等安全性
央行数字货币作为具有法定地位的货币,具有无限法偿性,应能实现代表国家信用、可以安全存储、能够安全交易、进行匿名流通等目标。因而,安全属性是最核心的底层保障。据悉,我国数字人民币的相关安全技术部分技术处于专利阶段。
数字人民币支付即结算、零成本
从结算最终性的角度看,数字人民币与银行账户松耦合,基于数字人民币钱包进行资金转移,不需要通过银行账户,可实现支付即结算。
另外,数字人民币目前不抽取服务费,其与实物人民币管理方式一致,人民银行不向指定运营机构收取兑换流通服务费用,指定运营机构也不向个人客户收取数字人民币的兑出、兑回服务费。
2016年开始,第三方支付机构开始收取提现手续费,虽有一定的免费提现额度,但对于大额提现来说是杯水车薪,且商户承担的手续费更高,而PayPal作为全球第三方支付体系,针对中国商户的交易费率更是达到3.5%。虽然数字人民币与第三方支付概念上完全不同,但从支付体系方面,数字人民币拥有自己的数字钱包,交易便捷性更强,成本更低。
数字人民币目前依赖于第三方支付市场和技术
虽然,我国数字人民币支付体系相对第三方支付体系具有安全性、便捷性以及成本的优势,但从目前看来,第三方支付体系拥有庞大的用户基础和交易量,以及在“钱包”相关的技术较为成熟。
首先,从用手机挖矿户基础来看,2021年上半年我国网络支付用户规模达8.72亿人。其中数字人民币用户个人钱包2087万个,相较于接近9亿人的网络支付用户规模为“冰山一角”,未来数字人民币的用户规模将在这部分人群中扩张。
从市场来看,2013年以来,我国第三方移动支付的交易规模呈爆发式增长,即便是在特殊的2020年,整体仍旧可以保持稳定的增长态势。2021年上半年,我国第三方支付交易规模接近150万亿元,市场交易体量庞大,同期数字人民币的交易规模为345亿元。
另外,在支付系统技术的成熟程度方面,第三方支付机构可以依靠自身的技术积累为数字人民币提供钱包开发服务。数字人民币的兑换、支付、管理等都需要数字钱包的支持,因此钱包在数字人民币的支付体系中处于关键地位。
整体来看,数字人民币与第三方支付并不存在冲突或者矛盾,是完全不同的概念,只是在两者的支付体系有所交集。数字人民币支付体系拥有安全、便捷、低成本的优势,第三方支付体系拥有成熟的钱包技术,庞大的用户基础和交易体量。未来,数字人民币的发展有赖于第三方支付体系的技术和市场,而第三方支付体系亦能够借助数字人民币的发展转变商业模式,进行技术迁移。
以上数据参考前瞻产业研究院《中国数字人民币行业市场前瞻与投资战略规划分析报告》,同时前瞻产业研究院还提供产业大数据、产业研究、产业链咨询、产业图谱、产业规划、园区规划、产业招商引资、IPO募投可研、IPO业务与技术撰写、IPO工作底稿咨询等解决方案。
更多深度行业分析尽在【前瞻经济学人APP】,还可以与500+经济学家/资深行业研究员交流互动。
- 免责声明
- 世链财经作为开放的信息发布平台,所有资讯仅代表作者个人观点,与世链财经无关。如文章、图片、音频或视频出现侵权、违规及其他不当言论,请提供相关材料,发送到:2785592653@qq.com。
- 风险提示:本站所提供的资讯不代表任何投资暗示。投资有风险,入市须谨慎。
- 世链粉丝群:提供最新热点新闻,空投糖果、红包等福利,微信:juu3644。

路安



