一文探究到底什么是央行数字货币
金丘区块链研究院将用区块链&数字货币与银行金融系统相结合的视角,与大家更全面地探究到底什么是央行数字货币(CBDC),以及中国央行数字货币(DC/EP)的技术解读,并将对央行数字货币推出后金融机构的业务进行一系列预测和应用构想。
Part 1:央行数字货币的定义本节将重点讨论下面两个问题:
1.1 央行数字货币的定义;
1.2 央行数字货币和现金、活期存款、电子现金(支付宝/
1.1 央行数字货币的定义中国央行数字货币(DC/EP),英文是“DigitalCurrency/Electronic Payment”,这是中国央行内部研发用的特有英文表述。国际货币基金组织IMF把央行数字货币称作CBDC,英文是“Central Bank Digital Currency”,实际上描述的是同一个概念。本文中使用的CBDC就是指通常性的央行数字货币(无国家限制),如果使用(DC/EP)则特指中国即将推出的央行数字货币。
回到央行数字货币的概念,目前在全球还没有统一明确的定义,IMF给出的定义更加精炼准确一些:
“CBDC is a new form of money, issued digitally by the central bank and intended to serve as legal tender.”
“央行数字货币是一种新型的货币形式,由中央银行以数字方式发行的、有法定支付能力的货币。”
可以明确的是,央行数字货币(CBDC)不会有物理形式的实体,但它会像现金一样充分地接触到国家的每个居民和组织,包括潜在的海外个人和企业。同时央行数字货币可以让点对点支付中(比如个人之间、个人和企业之间、企业和企业之间)任意金额的支付都变得更加容易(现金需要面对面才可以实现)。
通常央行数字货币可以分为“账户版”(Account Based)和“Token版”(Token Based)两个版本。账户版转账时需要对应金融机构的账户体系,而Token版只要有数字钱包即可。支付结算司副司长穆长春在讲话中提到,央行的法定数字货币是M0的替代。M0指流通中的现金。因此中国央行数字货币是Token版,而不是账户版。(这也是央行经过深思熟虑的决策,下一篇的政策环境解读中我们会详细叙述)
账户版CBDC简单来说和现在的商业银行帐户体系非常接近,但在CBDC的设计体系中,二者的主要区别就是央行数字货币要求账户开在央行而不是商业银行。具体流程为:支付者需要登录央行的帐户——申请付款给收款方在央行的帐户——央行的总账本纪录结算和交易信息——完成交易。
这也是穆长春提到的被央行否定掉的单层架构。因为帐户版CBDC会增加商业银行的融资成本,同时央行信用优于商业银行,也会导致金融脱媒、风险过度集中等多种问题。
Token版CBDC其实就是在转账流程中比现金交易多了一些步骤,但是也带来了不用交易双方特地见面的便利性。和物理现金相比,央行数字货币CBDC对交易双方的鉴别真伪会复杂和困难一些,因此交易中往往需要引入外部的认证机制来验证真伪,也导致了交易可能无法像现金一样实现100%的匿名性。匿名的程度取决于数字钱包注册信息的披露情况。针对中国即将推出的DC/EP,我们也会对匿名性做相关的解读。
Token版CBDC的验证和结算分为中心化和去中心化两种方案,这取决于采用何种技术。去中心化结算通常会用分布式账本技术DLT(distributed ledger technology)。因为效率、可扩展性和交易完结度等要求,分布式账本技术会在央行参与管理的联盟链(permissioned chain)上来对CBDC进行验证和结算管理。
但是分布式账本技术不是唯一的方案,有很多中心化的结算技术被证明在效率上也非常有优势。中心化系统可以高效地验证Token上对应的序列号,同时为了避免双花问题,Token每转换一次数字钱包就重新分配一个序列号。
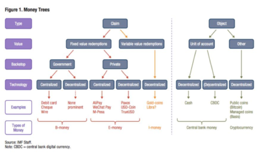
1.2 央行数字货币和现金、活期存款、电子现金(支付宝/IFM做了一个Money Trees,把如何界定不同种类的货币做了详细区分:
第一个层面是“支付形式”类型的不同,分“主体对应”(Object)和“声明对应”(Claim)两大类。“主体对应”就是用钱来买咖啡,交易瞬间完成,不需要信息流的交互。“声明对应”则指转移一个“价值声明”(Value of Claim),比如刷信用卡买咖啡,把银行里面的价值声明转移给了商家,交易需要信息流的交换。“声明对应”类的支付也可以实现瞬间完成,虽然它依托于一个复杂发达的支付体系,但是给使用者提供了很多便捷。因此目前全球最多的支付都是“声明对应”类的。
第二个层面是价值的不同,当“声明对应”的支付方式中,货币赎回的声明对应的价值是固定的(fixed value redemptions)还是浮动的,区分出不同种类的货币形式。固定赎回保证事先约定好的面值来计价。我们在银行中存入10欧元,我们可以确定的取出(赎回)10欧元现钞,我们放在支付宝里100元,也可以确认赎回100元,固定价值赎回是一种类似债权形式的赎回声明。而声明赎回对应价值如果是浮动的Variable value redemptions情况,声明赎回的货币可以被兑换成不同价值的其他货币,是一个用资产市场价值对应声明的行为,这种方式更像股权式的工具。而在主体对应的支付方式里面,不存在赎回的概念,价值对应的就是在你手中或者本地账户中的货币的面值。
第三个层面是支持的不同,即固定价值赎回由什么机构提供支持。有政府信用背书支持,也有依靠企业稳健的运营和法律约定的抵押资产(如保证金)进行赎回背书。
第四个层面是结算所选用的技术类型,即中心化还是去中心化的。
通过这四个维度的区分,可以帮助我们区分出5种不同的货币/支付方式:
Central Bank Money,央行货币,其中主要的类别就是现金和CBDC;
B-money, 银行现金。最常用的“声明对应”类货币,我们在商业银行里的存款就属于这个范畴;
E-money, 电子现金。一个在支付领域突出的新型货币形式,同样作为债权的工具,价值赎回需要由企业信用背书,同时加上稳健的运营和法律约定的抵押资产(如保证金)进行赎回背书。中心化技术路线的E-money包括支付宝、
Cryptocurreny,加密货币(数字货币)。通过非金融机构发行,在自有账户体系中计价,货币由区块链发行或者挖矿产出。比特币、以太坊等加密货币都属于这个范畴。
I-money,潜在的一种新型的货币支付形式,基本情况和E-money十分类似,唯一区别在于声明赎回对应的价值不是固定的,类似股权工具,对应的是黄金、一揽子货币、股票投资组合等浮动资产,比如Digital Swiss Gold (DSG) 和 Novem黄金背书的I-money。
另一个关于I-money的例子就是Facebook的Libra。Libra对应的是由银行存款和短期政府债券组成的一个资产组合(叫Libar联储),Libar币可以随时按照对应资产的价值来换算成法币。但是它没有任何价格保证,声明赎回对应的价值不是固定的,所以归为I-money的范畴。
很多人认为如果把央行数字货币替代M0现金作为目的话,其实现在的中国已经快要进入无现金社会了,E-money电子现金已经可以取代现金,那还需要央行数字货币再锦上添花吗?另外还有很多对中心化管理和交易匿名性的疑问。
其实现在就可以给出结论,我们认为,央行数字货币的尝试是非常有必要的创新!
判断一个货币形式是否有价值,要从供需两个维度来评判,一是从用户使用货币的维度看,二是从央行发行机构的角度看。从用户使用的角度来看,CBDC是不是可以增加支付的好处,降低支付的成本,同时减少支付和储值的风险,这些是价值所在;从央行的角度来看,CBDC是不是可以维护金融的信用体系,维护货币体系的稳定性和央行货币政策的有效性,这些也是价值所在。
Part2:央行数字货币功能评估及量化比较本章节我们将主要讨论的问题是:
2.1 从需求角度,构建货币评估模型;
2.2 利用货币评估模型,量化分析主流货币形式;
2.3 央行数字货币(CBDC)和银行存款(M1)、现金(M0)、Libra的量化比较;
2.4 从供应角度,探讨央行数字货币的影响。
第一部分中提到,“具体一种货币形式是否有价值,我们要从供需两个维度来评判”。本文我们先来构建一个货币评估模型。
2.1 从需求角度,构建货币评估模型在经济学视角来看,货币有三大主要功能:计价的单位、支付的工具、价值的存储。
计价的单位(a unit ofaccount):货币作为计价的标尺功能,同样单位的货币理论上可以兑换同样多的货;
支付工具(a means ofpayment):做为支付的媒介,促进交易进行;
价值存储(a store ofvalue):一个安全的价值存储形式,阻止多种风险发生的安全的价值存储。
从货币的使用者来说,人们往往会选择一种可以“最大化个人利益”,又“最小化交易成本”和“最小化交易风险”的方式。根据货币功能和使用者需求这两大维度,IMF构建了下面的货币评估模型。根据“支付功能”、“储值功能”两个横向指标,以及“好处最大化”、“交易成本最小化”、“风险最小化”三个纵向指标,总结出几点关于货币形式优劣的量化指标。
Scalability可扩展性:支持任何金额的大小;
Acceptance可接受度:人和人、人和企业、企业和企业,设备要求,网络要求;
Eatra Service 额外服务:是否可以获得其他金融服务,比如贷款、顾问服务等;
Transaction交易:是否容易使用,交易手续费高低;
Anonymity匿名性:匿名性的高低;
Settlement抗结算风险:从同意交易到收到资金之间的延迟;
Returns回报:通常的利息支付;
Theft&Loss被盗和丢失风险:可以回滚诈骗交易,诈骗和网络安全,恢复损失的能力;
Default Risk 抗违约风险:货币发行者的违约风险。
2.2 利用货币评估模型,量化分析主流货币形式根据上述货币评估模型,我们对市场上主流的货币形式进行量化评估,包括现金、加密货币、电子现金、银行存款、以及央行数字货币(CBDC)。金丘区块链研究院根据不同的货币特性,做了货币评估的雷达图。其中覆盖面积越大,货币的优势就越大。在每个指标上,5分为最低,30分为最高。
现金
现金并不是一个普遍意义上很受欢迎的支付方式,主要问题在于交易成本高(需要支付双方物理上见面,提现等也有诸多限制),容易被盗(尤其是大额),没有回报(缺少利息)。但是现金的优点也很突出,比如及时的结算,没有信息化系统风险,同时是完全匿名的。
加密货币(数字资产)
最没有吸引力的支付方式,受到结算速度的拖累因此抗结算风险方面得了低分。同时在被盗和丢失、交易成本、额外服务、可接受程度方面都有明显缺陷。唯一的优势是在匿名性维度。
电子现金e-money
电子现金优势明显,具有广泛的接受程度,因为它极低的交易成本(通常客户体验良好,有互联网公司设计的支付场景),并且额外服务场景丰富。由于监管和法规的限制,电子现金的可扩展性有机会覆盖到大额支付中去,但与银行存款的网银支付相比,其可接受度在B2B场景中有一定局限,和银行存款一样匿名性程度不高。
商业银行存款
可叠加多种额外的服务,发达的网银支持也带来很高的接受度(2C 、2B广泛接受),另外支付的可扩展性很高(支持大额、小额的支付),交易维度的支付手续费很低,没有结算风险。上述5个维度都是满分。丢失和被盗风险以及缺省风险(有账户保险覆盖)相对可控,唯一的短板在于它不是匿名的。
CBDC的量化数据预测
CBDC是一个全新的货币形式,由于目前市场上还没有一种大规模使用的CBDC,因此我们只能动态地预测它的量化指标。
CBDC有两个确定性优势,其中一个是匿名性,和银行存款以及电子现金相比,CBDC的匿名性得分更高,虽然它不会做到像现金一样完全匿名。另一个优势是抗违约风险,上篇文章中我们在货币分类中提到CBDC是央行货币,因此相对于电子现金和银行存款其抗违约风险得分为满分。
当然,CBDC和银行存款、电子现金之间也有一些共同优点,比如抗结算风险和交易成本都较低,接受程度较高。
但也有几个确定性的劣势,或者说是不确定性:在利息回报维度,CBDC可以提供完整的利息方案,但跟存款比起来有更多的不确定性;在防止被盗和丢失维度,CBDC如果匿名性较高,就无法追回和冻结诈骗交易,如果匿名性较低,防盗和丢失的可能就会高一些;在可扩展性维度,潜在的CBDC可以支持大额支付,也可能像电子现金一样,处在中小额度的监管范围之内。
2.3 央行数字货币(CBDC)和银行存款(M1)、现金(M0)、Libra的量化比较为了更直观地了解央行数字货币(CBDC),我们重点将其与银行存款(M2)、现金(M0)和Libra三种具有代表性的货币形式进行对比分析。
CBDC vs 银行存款
CBDC和银行存款相比劣势明显。在量化雷达图中,银行存款在“可扩展性”、“额外服务”、“回报”、“被盗或丢失”等4个核心指标中有明显优势,不过“匿名性”和“抗违约风险”方面的表现不敌CBDC。其实,中国金融体系非常发达,银行存款作为支付形式功能已经相当完善了,目前中国M1、M2已经实现了电子化、数字化。
CBDC vs 现金
和现金(M0)相比,CBDC在“可接受度”、“额外服务”、“交易”、“回报”维度上就有了潜在的优势。现金容易匿名伪造,存在用于洗钱、恐怖融资等风险。而在账户服务和通信网络覆盖不佳的地区,现钞的依赖程度还是很高。随着数字经济的发展,纸币在很多场景中变得越来越不合时宜,用CBDC替代现金是个非常值得试点的选择。
CBDC vs Libra
Libra做为一种i-money,我们也根据Facebook提供的公开信息预测了参数, 同央行数字货币(预测参数)进行了量化的比较。
Libra在大额转账上会受到限制,因此“可扩展性”上的得分中等;Libra在B2B场景的接受度会受到限制,因此“可接受度”指标的得分低于e-money;Libra没有提到任何匿名性和用户信息的保护,考虑到Facebook的前科,因此“匿名性”得分低于CBDC但高于e-money;Libra的“抗结算风险”和“抗违约风险”,分数低于央行货币、B-money,同时也低于接受金融监管的支付宝等e-money;在“额外服务”和“交易”方面,Libra和e-money一样可以获得满分。
当然随着监管的明确和Libra自身的发展,像e-money一样Libra也会逐渐提升在各个维度的评分,不过这个就不在我们研报的讨论范围之内了。
这样的评分体系下,做为一种支付方式,Libra在多个维度都要低于CBDC。同时和e-money和b-money相比也有明显的弱点。但是,除了监管的考虑以外,Libra将战略起点放在新兴市场的unbanked人群的另一个原因就是,和第三世界国家的货币形式相比Libra会有更多的优势,这是非常好的切入点。
2.4 从供应角度,探讨央行数字货币的影响从供应角度,也就是从央行的监管视角下来看央行数字货币(CBDC)的影响,则是一个非常复杂的话题。本篇研报由于篇幅和主要研究方向的关系,我们只简单地进行框架性讨论。
金融体系的健全性 Financial Integrity
根据设计的不同,CBDC可以增强或减弱国家金融体系的健全性(Financial Integrity)。
在货币形式设计上,监管者往往在金融体系健全性和合法用户隐私方面面临博弈。比如现金交易可以做到完全匿名,无需账户体系、没有交易记录的特性,让现金交易保护了用户的隐私。但是也带来洗钱、逃税、恐怖融资等一系列问题。
用CBDC来替代现金(M0)也涉及到这个博弈。我们可以假设,如果CBDC限制每笔转账的金额,同时设置交易身份认证以及交易记录,但是交易身份和信息做了加密处理,并且对包括政府在内的任何第三方保密,除非有犯罪嫌疑时,法院的命令才可以解密交易明细。
这个模式将充分规避金融健全性的风险,但是如何建立一套用户可信赖的有效的隐私保护机制需要在实践中摸索。另一种可能就是不限制转账的额度上限,同时不对交易身份和信息进行记录的完全匿名形式,这个方法的问题就是会破坏现有的金融健全性。需要强调的是,在CBDC规则的设计中,KYC(客户身份认证)领域会有一些灵活的规则,但是在AML(反洗钱)和CFT(反恐怖融资)上都会进行严格有效的管控。
金融稳定和银行脱媒Financial stability Banking intermediation
如果CBDC和银行存款形成竞争关系的话,CBDC将会影响到金融稳定性和金融脱媒。这也是为什么中国央行数字货币(DC/EP)采用双层架构,以及只是用来替代M0的深层考量。
穆司长在演讲中也对这个部分进行了详细解释:“如果我们使用单层运营架构,会导致‘金融脱媒’。单层投放框架下,央行直接面对公众投放数字货币,央行数字货币和商业银行存款货币相比,前者在央行信用背书情况下,竞争力优于商业银行存款货币,会对商业银行存款产生挤出效应,影响商业银行贷款投放能力,增加商业银行对同业市场的依赖。这种情况下会抬高资金价格,增加社会融资成本,损害实体经济......央行数字货币是对M0的替代,所以对于现钞是不计付利息的,不会引发金融脱媒,也不会对现有的实体经济产生大的冲击。”
货币政策的有效性 Effective Monetary Policy
CBDC的推出不会很明显地改变央行货币政策的有效性。货币政策传导有四个主要渠道,包括基本利率、银行借贷渠道、信贷渠道和货币汇率渠道。IMF的研究显示,CBDC对货币政策在上述四个主要传导渠道中产生的影响比较微弱。
本文从需求和供给的维度,用IMF的模型量化分析了市场上主流的货币形式。在世界范围内,金丘区块链研究院也是率先给出明确CBDC量化预测和Libar量化预测的机构。
由于都是最新的事物,信息量有限,因此指标需要在若干假设下完成。接下来研报的第三部分我们将把视野锁定在中国央行即将推出的央行数字货币(DC/EP)上, 对DC/EP做量化预测以及政策解读。
从经济学角度来说,要把传统货币长期演化过程中的合理内涵继承下来。因此法定数字货币的内在价值不应有任何变化,变化的地方在于货币的形态数字化。——姚前,央行数字货币研究所前所长
Part3:中国央行数字货币DCEP政策解读《央行数字货币研究报告》的前两部分主要探讨了CBDC(广义上的央行数字货币),现在让我们把视野聚焦到中国央行的数字货币DC/EP上来。 简单用一句话来归纳,我国的央行数字货币DC/EP是以账户松耦合的方式投放,并坚持中心化的管理模式和双层运营体系,注重M0的替代。
对于双层架构和M0替代,范一飞副行长和穆长春副司长在相关文章已经讲述得十分清楚,媒体也都做了解读。而关于DC/EP“中心化”管理模式的解读相对较少,也存在一些争议。所以第一部分我们将着重就此展开讨论。第二部分则是对政策的解读,利用上一篇研报的评估模型,对央行即将发布的DC/EP进行一个量化版的政策分析。
3.1 央行数字货币的“中心化”管理模式和哈耶克们的乌托邦很多人对中国央行数字货币DC/EP的“中心化”管理模式还存在一些疑问和误解。本篇研报试着从供应和需求的角度回答这样一个问题:“央行数字货币设计上,为什么要采用中心化管理,而不是去中心化管理?”
由于比特币等加密资产也被称作“数字货币”,这些加密资产的自然属性是“去中心化”的,所以很多比特币原教旨主义者认为央行数字货币在设计上走“去中心化”的路线才有技术优势。比特币所体现的货币非国家化理念其实是哈耶克在20世纪70年代最早提出来的,50年后很多人又搬出这个理论依据来讨论央行数字货币的设计。
货币形式是社会经济发展到一定阶段的必然产物,与经济运行和经济发展密不可分。哈耶克货币非国家化的理念及其货币制度设计在理论上存在诸多缺陷,实践中也不具备可操作性;而“去中心化”设计看似美好,但是用作法定货币,又无法实现法定货币在供给和需求端最核心的功能。因此这些理念只是一种经济乌托邦思想而已。
从需求的角度来说,“中心化”管理模式才能维护币值相对稳定,以行使货币做为商品交换媒介的最基本职能;从供给的角度来说,也只有“中心化”管理模式才能保证国家调节经济的主要手段,即货币政策的有效性。
“中心化”管理才能维护货币的最基本职能
货币最基本的职能是充当商品交换的媒介(支付的工具)
我们在第二部分中曾提到货币的三大职能:计价的单位,支付的工具,价值的存储。充当商品交换的媒介(支付的工具),是货币的本质属性和最基本的职能,也是货币区别于其他事物的鲜明标志。
货币“计价单位”的职能最终是服务于其“支付手段”职能的,也正是在充当商品交换媒介的过程中,货币才发挥着“计价尺度”的职能;虽然货币可作为“价值存储”的手段,但不能反过来说,有“价值存储”手段的就是货币,因为除货币外,还有许多东西也能被人们用来做价值存储,在很大程度上,因为货币被作为交换媒介,所以它才必然地起到“价值存储”的作用。
因此,货币的本质是商品交换的媒介(支付工具),而货币的“计价单位”和“价值存储”功能只是其交换媒介功能的自然派生物。
中心化管控才能保障币值稳定。价值相对稳定是一种货币充当商品交换媒介的前提条件。作为流通手段,人们所关心的是货币价值的稳定,而不是货币本身的形式。
没有集中发行和调节机构的所谓“去中心化”,是很多像比特币一样的加密资产的核心特征。它们因为缺少本位币的中央调节机制,币值波动难以熨平;币值的剧烈波动又提供了巨大套利空间,进一步推动过度炒作,形成恶性循环。
而以货币当局为核心的中央调节机制是现代信用货币体系正常运行的基本保证。现代信用货币受国家货币当局的调控,自身价值不会剧烈波动,因而不可能被恶性炒作。
央行数字货币研究所前所长姚前在报告中表示:“央行数字货币最核心的原则就是管控中心化。央行数字货币的币值稳定是最基本的属性,这需要有中心机构来强制约束,这是货币发展的自然规律。”
“中心化”管理才能保证货币政策的有效性
货币政策是国家调节经济的主要手段之一,是国家机器的重要组成部分
根据中欧国际工商学院教授盛松成的观点,货币政策是央行通过对货币供应、银行信贷及市场利率等实施调节和控制来间接影响总需求,以使总需求与总供给趋于均衡的一系列措施。相对于同为总量调节手段的财政政策,货币政策的微调功能更加明显。税收、国债及预算收支等财政政策手段在一定时期内一经确定就有相当的刚性,不能轻易变动,而货币政策则相对灵活。经济运行和金融运行常会出现意料不到的变化,货币当局的基本职责之一就是适时做出恰当的货币政策决策,以应对形势变化。
当下各国央银无不充分运用货币政策来调控经济运行。西方主要国家近几十年来的宏观调控实践也印证了“货币政策至关重要”。
第二次世界大战后,西方国家纷纷采纳凯恩斯主义的政策建议,运用财政政策刺激有效需求。在战后生产能力大量闲置的情况下,这一政策帮助西方国家走出萧条,并保持了20余年的经济繁荣。
但在70年代后,由于石油输出国的垄断提价以及西方各国经济体系内部矛盾的积累,各国普遍出现了高通货膨胀和经济增长相对停滞的并发症。在这种情况下,一些国家政府相继采纳货币学派的政策主张,把货币政策作为宏观经济调控的主要工具。货币政策为保持物价稳定和促进经济增长起到了积极作用。
为应对最近一次的国际金融危机,美国实行量化宽松的货币政策,取得了明显成效。这是货币政策有效性的经典案例,也是运用货币政策调节经济、化解危机的最新实践。
可以说,货币政策是国家调节经济的最重要手段之一。货币政策与税务、法院等国家机器一样,是现代国家运行的基础,是国家机器的重要组成部分。只要国家这一社会组织形态不发生根本性变化,以国家信用为基础的货币体系就将始终存在。
“去中心化”的央行货币设计不利于实施有效的货币政策
如果设计“去中心化”的央行数字货币,将难以发挥经济调节手段的作用。穆长春副司长在强调DC/EP一定要坚持“中心化”管理模式的同时,也给出了“去中心化”的管理模式的潜在问题:
第一,央行数字货币仍然是中央银行对社会公众的负债。这种债权债务关系并没有随着货币形态变化而改变。因此,仍然要保证央行在投放过程中的中心地位;第二,为了保证并加强央行的宏观审慎和货币调控职能,需要继续坚持中心化的管理模式;第三,第二层指定运营机构来进行货币的兑换,要进行中心化的管理,避免指定运营机构货币超发;最后,因为在整个兑换过程中,没有改变二元账户体系,所以应该保持原有的货币政策传导方式,这也需要保持央行中心管理的地位。
哈耶克货币非国家化的理念及其货币制度设计在理论上存在诸多缺陷,实践中也不具备可操作性。这一理念在沉寂40年后,由于比特币的出现再次引起了人们的讨论。但是货币形式是社会经济发展到一定阶段的必然产物,与经济运行和经济发展密不可分,市场化管理或者“去中心化”管理的货币形式只是设计上的乌托邦而已。
从需求的角度来说,“中心化”管理模式才能维护币值相对稳定,从而行使货币作为商品交换媒介的最基本职能;从供给的角度来说,“中心化”管理模式才能保证国家调节经济的主要手段,即货币政策的有效性。 最后要强调的是,管控维度的中心化不等于技术维度的中心化。我们知道任何物理上或技术架构上的中心点都既有性能瓶颈也有安全弱点,需要利用技术上的分布式架构提供更高的安全性和整体可用性。两个维度的问题不可混为一谈。
3.2 中国央行数字货币DC/EP的量化政策解读根据中国人民银行发布的公开信息,我们对央行数字货币 DC/EP进行了预测评估。评估的资料均来自近期中国人民银行公众号发布的《范一飞副行长:关于央行数字货币的几点考虑》》和《人民银行支付司穆长春:中国央行数字货币采取双层运营体系,注重M0替代》两篇文章。与其他媒体解读不同,我们是按照货币评估模型的维度来汇总和重构信息,并且给出了DC/EP的量化评估预测(5分最低30分最高)。
“Default risk抗违约风险” 30分
范一飞副行长:“央行数字货币是对M0的替代,具有无限法偿性。”抗违约风险的评分和现金一样,无限法偿性,因此是满分。
“Anonymity匿名” 20分
范一飞副行长:“...如果没有交易第三方匿名,会泄露个人信息和隐私;但如果允许实现完全的第三方匿名,会助长犯罪,如逃税、恐怖融资和洗钱等犯罪行为。所以为取得平衡,必须实现可控匿名,只对央行这一第三方披露交易数据。在松耦合账户体系下,可要求运营机构每日将交易数据异步传输至央行,既便于央行掌握必要的数据以确保审慎管理和反洗钱等监管目标得以实现,也能减轻商业机构的系统负担。”
从以上表述可以看出,央行在数字货币DC/EP中需要实现的是可控匿名。货币匿名性涵盖的范围包括“交易者”和“交易明细”可否被披露给交易方、第三方和政府监管部门。可控匿名保障了交易者需要的基本的匿名性。可以预计,匿名性在通常情况下对政府依然有效,除非在法院或者行政命令要求下才会解密交易的明细。
“Return回报”不计付利息 5分
范一飞副行长:“正因为央行数字货币是对M0的替代,不应对其计付利息。这样既不会引发“金融脱媒”,也不会由此引致通胀预期。相应地,也不会对现有货币体系、金融体系和实体经济运行产生大的冲击。
中国央行数字货币DC/EP不会计付利息,因此该项指标也和现金的评分一样,为最低的5分。
“Scalability可扩展性” 20分
范一飞副行长:“由于央行数字货币是M0替代,所以也应遵守现行所有关于现钞管理和反洗钱、反恐融资等的规定。为配合反洗钱等相关工作,可要求相关机构就央行数字货币的大额及可疑交易向央行报告。同时,为引导央行数字货币应用于小额零售业务场景、不对存款产生挤出效应,避免套利和压力环境下的顺周期效应,可对其设置每日及每年累计交易限额,并规定大额预约兑换。”
中国央行数字货币DC/EP在设计上会设置每日及每年累计交易限额,以避免套利和压力环境下的顺周期效应。这有些类似于我们在银行柜面取现的日限额,有助于引导小额场景的DC/EP使用,因此Scalability可扩展性评分约在20分。
“Transaction交易” 20分
范一飞副行长:“必要时,也可考虑对央行数字货币的兑换实现分级收费,对于小额、低频的兑换可不收费,对于大额、高频兑换和交易收取较高费用以增加兑换成本和制度摩擦。”
中国央行数字货币DC/EP的设计构思应该是在小额低频交易中使用免费,而在大额高频的兑换和交易中收取较高手续费。因此交易成本评分为20分,略低于银行存款和电子现金的“交易”维度评分。但和现金相比,由于不再需要两个人物理世界的见面,因此“交易”维度的评分大幅提高。
“Extra Service 额外服务” 15分
虽然参考资料中没有对“额外服务”的直接表述,但是我们可以从央行关于“智能合约”的描述,判断出中国央行数字货币“额外服务”的设计思路。 范一飞副行长:"央行数字货币...即承担了价值尺度、流通手段、支付手段和价值贮藏等职能。原有现钞并未承载任何其他的社会与行政职能。《中华人民共和国人民币管理条例》规定,禁止故意损毁人民币。所以,在现钞上添加额外社会或行政功能实际上有损毁人民币之嫌...加载除法定货币本身功能外的智能合约,将影响其法偿功能,甚至使其褪化为有价票证,降低我国央行数字货币的可自由使用程度,也将对人民币国际化产生不利影响。还会降低货币流通速度,影响货币政策传导和央行履行宏观审慎职能。同时,还可能侵犯公民隐私权,不利于个人权益保护。所以,有利于货币职能的智能合约可以考虑,但对超出货币职能的智能合约应持审慎态度。”
可以看出,额外服务可以加,但限于跟价值尺度、流通手段、支付手段和价值贮藏等货币基本职能相关的服务。不可以像银行存款、电子现金一样,派生出信贷等其他服务。 穆长春也在和Libra的比较中解释了派生其他额外服务的隐患:“大家也看到了Libra也是用所谓的100%的储备资产抵押,但是它并没有把自己限定于M0,因有可能会出现Libra进入信贷市场出现货币派生和货币乘数。这就有可能出现货币超发的情况。” 下面三个参数的评分无法找到关于DC/EP的直接表述,但可以从现有信息中推断出来:
“Acceptance可接受度” 25分
DC/EP替代M0,在C2C、B2C、B2B的交易场景中均可使用。目前现金在很多交易场景中已经受到局限,未来数字场景将更加受到欢迎,因此“可接受度”的评分略高于现金的25分。
“Settlement结算风险” 30分
和现金一样,央行数字货币DC/EP可以做到实时结算,因此结算风险的评分是满分。
“Theft&Loss被盗和丢失风险” 15分
关于匿名性和被盗丢失的防范,前文提到的可控匿名可起到一定保障,对违法行为具有可追溯性,而不是像现金一样完全匿名。另外,DC/EP在数字钱包中的管理和电子现金一样有网络风险存在。因此该项预测分数略低于完全不匿名的e-money,得15分。
中国央行数字货币研究所在DC/EP设计上需要考虑一系列问题。在创新尝试上,中国央行要采取循序渐进的思路,起步阶段把DC/EP定为现金的替代,而在实践层面,构建DC/EP发行流通体系要注重技术手段、机制设计、法律法规三个层次的协调统一。权衡考虑包括:1、管控中心化&技术架构分布式;2、技术路线的融合&创新;3、交易的便捷&安全;4、匿名性&监管等一系列问题。
Part4:中国央行数字货币DCEP技术路线解读提及央行数字货币的技术层面,大家最常听到的是区块链技术(Blockchain)、分布式账本技术(Distributed Ledger)以及分布式数据库技术(Distributed Database)。搞清楚这些技术的具体区别,是讨论技术路线选择的前提。
我们将分别针对这三种技术的优劣势进行分析,并梳理三者之间的关系,最终推演出DC/EP的技术路线。力求用最浅显的表述让没有任何技术背景的人也可以顺畅地理解,参与进这场央行数字货币即将带来的变革。
4.1 区块链、分布式账本和分布式数据库为更清晰了解区块链技术(Blockchain)、分布式账本技术(DistributedLedger)、分布式数据库技术(Distributed Database)之间的区别,我们需要建立一个简单的数据库分类模型,根据此模型首先对它们的定义进行明确。
4.1.1 数据库技术分类模型
分类不同的数据库技术,我们通过数据库的数据存储方式是否是分布式,数据管理方式是否去中心化,划分成一个二维四象限模型。
数据存储方式 Data Storage,顾名思义就是指数据的存储方式;
数据管理方式 Data Management,指的则是存储的数据如何被使用的权限管理,包括读写的权限、更改的权限、删除的权限等。在中心化数据库和大部分的分布式数据库中,管理员数据读写、数据更改、删除的权限都具备。而在分布式账本中,管理权限只能读数据,或者增加数据。
根据这个模型,有助于我们更好地区分分布式数据库、分布式账本和区块链技术:
分布式数据库 Distributed Database(DD)分布式数据库是用计算机网络将物理上分散的多个数据库存储单元连接起来组成的一个逻辑上统一的数据库。分布式数据库管理系统用共识机制来保证容错的沟通,通过时间戳和锁定机制提供并发控制。大部分的分布式数据库DD,在管理系统逻辑上是中心化的。主要的分布式数据库包括:1. Peer network node data stores;2. Distributed SQL data warehouses;3. Hadoop;4. NoSQL;5. NewSQL;6. Distributed Ledger (DL) 即分布式账本。分布式数据库(DD)也有共识算法,常见的包括Paxos或者Raft。
分布式账本 Distributed Ledger(DL)分布式账本技术 Distributed Ledgers Technology/DLT,是一种在网络成员之间共享、复制和同步的数据库。其中并不存在中心管理员或集中的数据存储。每个网络成员复制和存储一份相同的账本副本,网络的每个节点会独立地自动更新。分布式账本(DL)是在分布式数据库(DD)基础上,利用密码学技术构建的一个去中心化的、由多版本并发控制机制实现无需信任第三方的共识。不同于分布式数据库,分布式账本数据管理系统也是去中心化的。R3的Corda、IBM的Hyperledger都是分布式账本技术。
区块链 Blockchain区块链和分布式账本最大的区别在于,区块链使用密码签名和将数据纪录组成区块,并且连成链。区块链本质上是一个不断增长的记录列表,它的数据纪录使用“仅可添加”的结构,即只允许将数据添加到链上,要篡改或删除已经录入的数据是不可能的。
4.1.2 三种技术之间的关系
如果用一个公式来描述这三种技术之间的关系,“子集关系”最为合适:
区块链技术 ⊆ 分布式账本技术 ⊆ 分布式数据库技术
每个区块链都是一个分布式账本,但不是每个分布式账本都是区块链。每个分布式账本(DL)都是分布式数据库(DD),但不是每个分布式数据库都是分布式账本。
分布式账本可以被看作为构成一个区块链的初步动作,但它并不需要构建一条将区块连起来的链,需要实现的只是将账本分布式地存储在很多不同的服务器上,让它们相互沟通从而确保对交易准确、及时地记录。
通过上面的表述,我们还可以得出这样的公式:
分布式数据库(DD)+ 数据库管理系统去中心化=分布式账本(DL)
分布式账本(DL)+ 密码签名和将数据纪录连成链 = 区块链Blockchain
4.1.3 狭义的区块链和广义的区块链
上文对区块链的定义是狭义上的,即它是个特殊的分布式账本技术。而随着区块链技术的发展,衍生出了广义层面的解释,即利用加密技术来验证与存储、利用共识算法来记录数据(记账)、利用运行在区块链上的代码(智能合约)来保证业务逻辑自动强制执行的多中心化基础架构与分布式计算范式。同时区块链技术也衍生出协同、激励、治理、价值流转等外延。
4.2 分布式数据库和分布式账本比较已知区块链属于分布式账本技术,接下来着重分析下分布式数据库和分布式账本技术的优劣高下:
4.2.1 价值主张不同Different Value Propositions
分布式数据库技术和分布式账本技术有着很大的差异,核心在于双方的底层价值主张就是不同的。传统的分布式数据库核心侧重数据存储和查询,而分布式账本(包括区块链)的核心价值主张意在建立可信数据资产及自动的可信服务的新型生态,数据服务的属性相对初级。
4.2.2 三角问题Trillemma
分布式数据库技术和分布式账本技术都面临着各自的“不可能三角”问题,即技术优化路线中的取舍跟博弈。
分布式账本技术的Trilemma,指的是在安全性(security)、去中心化程度(decentralization)和可扩展性(Scalability)之间的权衡。比如牺牲去中心程度,可以很容易地取得高安全性和可扩展性。
分布式数据库技术的Trilemma,作为数据服务提供方,数据库管理者必须对业务的支持度、工程实现复杂度和硬件迭代升级方面做到权衡。(因为篇幅关系,在此不详细展开,但要明确两种技术各自局限性的根源就在于这两个“不可能三角”)
4.2.3 分布式数据库的局限性
系统建设成本,尤其是在系统间通信部分;
复杂的存取结构,原来在集中式系统中有效存取数据的技术,在分布式系统中都不再适用;
数据的安全性和保密性较难处理;
硬件的升级迭代。
4.2.4 分布式账本(包括区块链)的局限性
可扩展性分布式账本技术一直面临的问题就是可扩展性问题。这是由于分布式架构造成的。针对每一笔交易,系统中所有节点都要记一次账,都要对数据进行全量的计算和存储。如果共识算法做得不太优化,性能低的节点就可能会拖累整个区块链的性能。而要达到零售级别的商用要求,必定要满足高并发需求,如穆所长提到的至少达到30万笔/秒。
安全性很多人以为区块链的安全性是最好的,其实这种理解也有一定的偏差。区块链并没有原生的加密机制,还是要依靠传统的加密机制。它的安全性是指你改不了账本,只要记上了就不可篡改、不可逆,但并不意味着它对个人信息就保护得很好。这种安全性不包括私人资产的安全性。黑客如果截获了你的加密资产(比如比特币)的私钥,那么你的比特币将被偷走,这个账也记在区块链上,并且不能篡改。也就是说偷便偷了,是追不回来了。
隐私保护作为一个共享的透明账本,如何对记录的商业秘密进行隐私保护?如果是公链,它的节点信息是完全公开的,只要变成其中一个节点,就可以把所有其他节点的数据全都拷贝过来,这其实是没有任何隐私可言的。虽然信息是匿名的,但是通过数据挖掘,再加上节点数据,可以挖掘出匿名节点在现实世界的真实身份。所以从这个角度来说,公有链上没有秘密可言。如果是联盟链,获得许可参与记账的节点之间的隐私保护又如何实现?由于区块链没有原生的加密机制,理论上攻破也是不难做到的。
法律问题国际清算银行在《金融市场基础设施原则》里讲过一条,即你要明确每一笔交易完成的时间点,这个时间点确定了,就能确定这笔交易最终完成的时间点,这个点是不可回退的一个点。如果没有这么一个明确的时间点,就会导致在法律上、经济上产生一系列问题。 除了上述问题,以区块链为代表的分布式账本技术还在存储、系统之间的交互性、业务连续性等方面存在问题,因为篇幅关系就不详细展开了。
4.2.5 总结
分布式数据库的优势是通过分布式系统架构保证服务的稳定性及系统的容错性,提升系统性能。区块链技术的主要优点是数据不可篡改和可追溯性,以及数据存储的可靠性。此外分布式数据库不考虑也不能够拜占庭容错,而分布式账本技术通常能够做到这一点,因此可以适应IT系统从封闭走向开放。
4.3 DCEP的技术选择分析因为分布式数据库和分布式账本技术各有利弊,因此央行数字货币研究所很早就有了设计一个传统分布式数据库和分布式账本结合的混合数据库的想法,对数据区分处理,发挥各自优势,取长补短。
穆长春所长在演讲中提出,央行数字货币将保持技术中立性,不预设技术路线,不一定是区块链,任何技术都可以。他在最新的“得到”课程中也提到,DC/EP的设计逻辑跟Libar有很多地方相似,Libra在技术上选择的是中心化的分布式处理架构和区块链技术相结合的分层混合技术路线,“结构是分层的,因为只有分层才能提高处理性能,底下的交易采用的都是中心化处理,因为中心化处理,速度会很快,到了最上层,也就是最终结算那一层,用的才是区块链,而且节点不会很多,因为节点越多速度越慢。”
拆解一下Libar的技术路线:中心化的分布式处理架构=中心化(数据管理)+分布式处理(数据库)=分布式数据库(DD)
和区块链技术相结合的分层混合技术路线:交易处理层(使用DD),结算层(使用DLT)
我们也可以推演一下DCEP的技术路线:可以确定的是,为了满足高并发性,中国央行数字货币DC/EP的底层交易处理层肯定是采用分布式数据库 Distrbuted Datebase,至于结算层是否采用分布式账本技术,穆所长没有给出明确的答案。但是他提到央行授权了几家指定运营机构采取不同的技术路线做DC/EP的研发,而不同路线的主要技术区别就是结算层所采取的技术。
• 技术的长期演进
在数字世界里,密钥对用户来说是最为重要的。除了上面讨论的数据库技术以外,央行也在
后台云端可利用可信技术,前台可利用芯片技术,传输过程可利用信道安全技术。选择技术路线上,必须根据实际业务需求进行应用层面的改造。系统建设不拘泥于任何技术,只是要保持长期演进的技术理念。
央行数字货币和其他金融科技一样是长期演进的,它是继承式的发展,永远在路上。而判断技术路线也不是简单的绝对好坏,关键在于技术要获得社会规模化认同和充足的社会资源去发展。
结语中国央行数字货币(DCEP)有可能是货币演化过程中下一个里程碑级别的变革。从货币演化的历史来看,最基础的货币功能可能不会变化,但是货币存在的形式确是一直在随着使用者的需求而演进。
一个数字化的世界,很多经济行为已经悄然改变。万物互联的时代,物理世界和数字世界边界逐渐模糊的未来,用户对货币的需求也会发生巨大改变,因此货币形式的演化在所难免。
作者简介:刘明瑞,金丘科技高级副总裁,金丘区块链研究院副院长;中国计算机协会协同计算专委会成员;主要研究方向包括:央行数字货币,区块链集成应用,激励及协同计算,数据隐私保护。
引用|Reference
Adrian, Tobias. 2019. “Stablecoins, Central Bank Digital Currencies, and Cross-Border Payments: A New Look at the International Monetary System,” speech given at the IMF-Swiss National Bank Conference, Zurich, May 2019. https://www.imf.org/en/News/Articles/2019/05/13/sp051419-stablecoins-central-bank-digital-currencies-and-cross -border-payments
Duffie, Darrell. 2019. “Digital Currencies and Fast Payment Systems,” mimeo, Stanford University. Mancini-Gri oli, Tommaso, Maria Soledad Martinez Peria,Itai Agur, Anil Ari, John Ki , Adina Popescu, and Celine Rochon. 2018. “Casting Light on Central Bank Digital Cur- rency,” IMF Sta Discussion Note, November.
"International Monetary Fund Policy Paper"- June 2019
“The Rise of Digital Money” Tobias Adrian, Tommaso Mancini-Griffoli, July 2019
姚前, 汤莹玮. 关于央行法定数字货币的若干思考[J].金融研究, 2017, 445(7): 78-85.
盛松成:虚拟货币本质上不是货币 http://cn.ceibs.edu/new-papers-columns/12015
《范一飞副行长:关于央行数字货币的几点考虑》中国人民银行公众号(zgrenminyinhang)
《人民银行支付司穆长春:中国央行数字货币采取双层运营体系,注重M0替代》中国人民银行公众(zgrenminyinhang)
- 免责声明
- 世链财经作为开放的信息发布平台,所有资讯仅代表作者个人观点,与世链财经无关。如文章、图片、音频或视频出现侵权、违规及其他不当言论,请提供相关材料,发送到:2785592653@qq.com。
- 风险提示:本站所提供的资讯不代表任何投资暗示。投资有风险,入市须谨慎。
- 世链粉丝群:提供最新热点新闻,空投糖果、红包等福利,微信:juu3644。

路安



