ABCDE:我们为什么投资GasZero
原文作者:ABCDE

GasZero 是一个无 gas 费的 2 层区块链网络,对受信任的用户无需收取任何 gas 费即可转账、使用链上应用。GasZero 的愿景是将十亿用户带到 web3,享受 0 gas 费和无摩擦的交互体验。
GasZero 在 Web2 的投放测试中,大大的提升了用户 onboard 到 Web3 的转化率,对比有 gas 费的区块链投放转化效率提升了 146 倍。此外,在 0 gas 的区块链环境中,用户在 dApp 中的生命周期在很大程度上得到了延长,因为 gas 费用一直是使用区块链的巨大成本。
ABCDE 在天使轮领投了 GasZero。
1. Gaszero 提升 Web2 向 web3 新增交易用户投放转化率 146 倍
我们一直在努力让 Web2 用户进入 Web3,但是在 Web2 用户面前有三大障碍:
1、 助记词
2、 法币通道
3、 Gas 费
这三个拦路虎对 Web2 用户是无比艰难的学习成本,每一道都会劝退大量的用户。GasZero 在测试传统的区块链在 Web2 的投放转化率时,转化率只有 0.15%,而在 gaszero 环境下此转化率可达 22% 以上(如下图所示)。

所以什么时候让我们的父母也可以 0 学习成本的使用区块链,什么时候区块链才能真正走向 Massive Adoption,如今在助记词这块已经有 Particle Network 这样的 MPC/AA 产品,在法币通达上已经有 Moonpay 等产品,但是在 gas 费上还没有系统性的解决方案,GasZero 是第一个深入到链底层的解决方案。
GasZero 集成了 Particle Network 的 MPC/AA 解决方案,Moonpay 等法币支付解决方案,加上 0 gas 费的区块链解决方案,在 google、facebook 等投放测试中,同样的广告转化率从 0.15% 提升到到了 22%,提升了 146 倍。
GasZero 抹平了 Web2 用户进入 Web3 的障碍,使得 Web2 和 Web3 的产品体验没有任何区别,让我们的父母等从来没使用过区块链的用户也可以「无感」的进入 Web3。
2.Gas0 技术特点

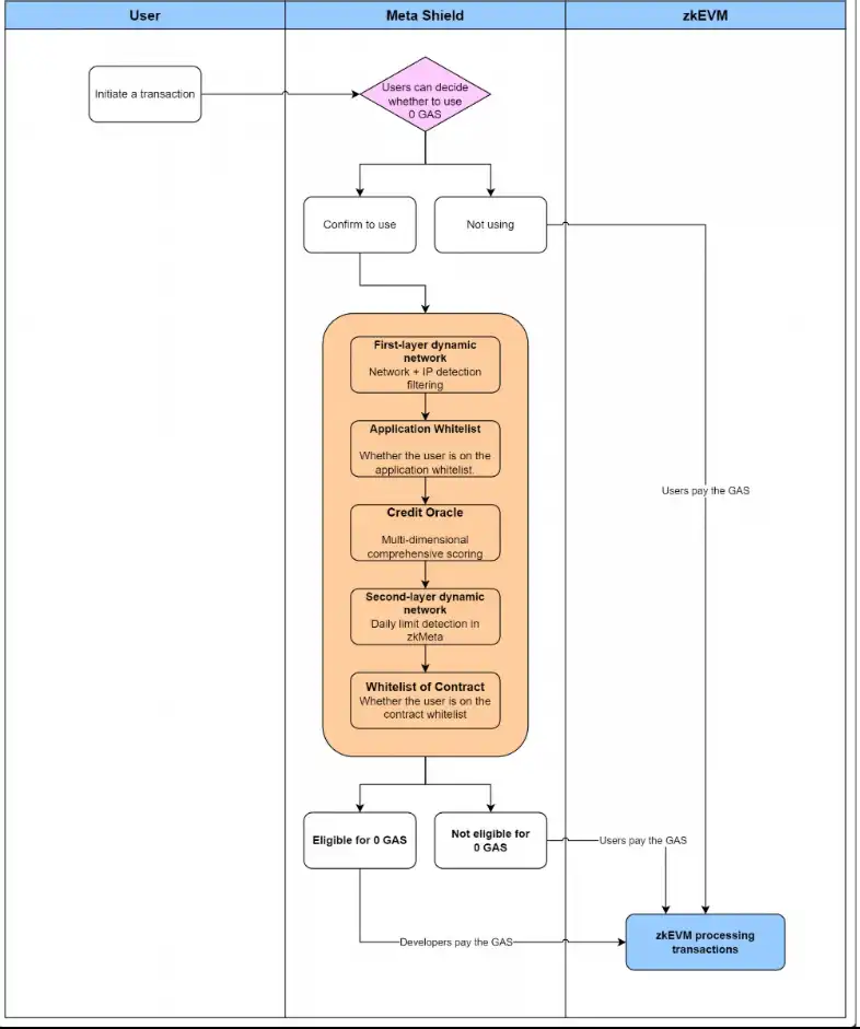
在 GasZero 网络中,使用「后端补贴」用户 gas 费的方式,」0 Gas「是指受信任的最终用户在转账和合约互动中免收 Gas 费用。免收的 Gas 费用记录在网络上,由 dApp 开发者或 GasZero 本身通过 Infra Fees 支付。如果用户的交易不符合免 Gas 费用的标准,他们仍然可以选择自己支付 Gas 费用来完成交易。
当用户在 GasZero 中启动链上互动时,他们的 MetaID、MetaShield 和可信度 Oracle 会被全面分析,以确定他们是否有资格获得 Gas 费用豁免。该分析包括以下因素:
是否是合约的白名单用户。
是否被标记为恶意攻击者或垃圾邮件发送者。
是否与不同的 EVM 链资产互动。
符合要求的用户可享受免 Gas 费用的优惠(可定制特定时间段、频率和合约互动选项)。
注:GasZero 的 0 Gas 解决方案不同于 AA 钱包的委托支付方式。它在节点级别运行,提供更高水平的灵活性和安全性。与先付款后报销的方法相比,它还能提供更好的用户体验。
GasZero 要实现 0gas,技术方案选择需要在传统的链上做一些 gas 的节省,GasZero 团队采用了优化 zkEVM 的架构本身的 zk 的成本就会比较低,另外 DA 的成本团队也可以采取自建 DA 的方式经一步降低成本。再由节点矿工等 cover 一部分成本,从而实现 0 gas 的目标。
另外为了防止由羊毛党,GasZero 目前已经跟一些 DID 项目进行合作,针对存量的 web3 用户可以通过 ZK Me 或者接入 worldcoin 的 SDK 来验证是否是真实的用户。针对新的 web2 的用户可以限制单个时间内用户可以发起的交易的数量来防止网络堵塞和浪费。并且设计了加强安全版本的 RPC node 来保证交易过程的安全。团队在之前的游戏经验中积攒了非常多的防刷的经验,有利于帮助减少羊毛党和攻击的事件。
产品中的关键元素:
MetaID:

MetaShield:
Meta Shield 是 GasZero 平台上 0 GAS 服务的重要审计机制。当用户在任何 dApp 中启动交易时,都会触发 Meta Shield 的全面评估,其中包括以下内容:
1. 第一级动态策略: 过滤掉从事欺诈活动或操作多个账户的用户。
2. 应用程序白名单: 检查发起交易的用户是否被 dApp 列入白名单。
3. 信誉预言机:信誉系统的主要逻辑是评估用户在链上和链下的历史行为数据,从而给出一个表明用户质量的综合分数。
4. 二级动态策略: 提供更灵活的定制选项,例如平台承担交易费用的每日上限。
5. 合同白名单: 检查与合约互动的用户是否在白名单中。

Credibility Oracle:
GasZero Credibility Oracle(信誉评级系统)根据多个维度对 GasZero 用户进行评估和评价。其中包括账户信息的完整性、钱包地址活动、平台贡献等因素。oracle 对收集到的数据进行综合分析,根据不同的维度权重分配分数,最终为所有 GasZero 用户提供相应的分数。当用户的分数达到设定的阈值时,他们就有权享受 0 天然气交易费的特权。

3. 重构 Web3 链的商业模式

过去 Web3 区块链的商业模式在于向用户和 Dapp 收租的模式,用户和 Dapp 就像交过路费一样,每一笔交易都需要支付 Gas 费,这些 gas 费成为了链和矿工的收入。但这种收租模式严重的影响了用户和 Dapp 的价值体验,谁愿意每操作一次就交一次费呢?这也恰恰是阻碍 Web3 真正进入 Massive adoption 的原因之一。
GasZero 重构区块链的商业模式,通过补贴用户的 gas 费实现 0 进入门槛,捕获大规模用户后再后向实现商业变现。这种模式在互联网的历史已经一再重演:
2005 年,盛大通过《传奇》开启「游戏免费,增值服务收费」的模式,旗下游戏全面实行免费模式,开创了网游行业盈利新模式——CSP(come-stay-pay),一举成为最强的网游。
奇虎 360 杀毒通过免费模式,一举打败瑞星杀毒、金山毒霸等杀毒软件,通过「软件免费,广告收费」的模式成为市场占有率最大的杀毒软件。
我们相信通过后向收费,补贴用户的方式,会真正改变区块链的用户增长格局,只有足够的多用户,才会有足够的社会价值,才会让区块链的创新真正落地。
4. GasZero roadmap
Gaszero 在 8.24 已经部署了测试网,已经完成了 30w 笔 0 Gas 费的交易,预估 3–6 个月的打磨期,在 2024 年 Q1 上线 Beta testnet,2024 年 Q2 上线 Alpha 主网。
(1)测试网第 1 期:
测试目标:Era7 游戏交易采取 zk-rollup + 0gas
架构:zkEVM + Opside
dApp:Era7: Game of Truth
浏览器:https://era7.zkevm.opside.info/
官方市場测试 URL
https://marketplace-freegas.era7.io/
游戏测试 URL
https://game-freegas.era7.io/
ERA Token 合約地址
0xe9Ab1d84a314E7aFf0B06D0Ad39D5F70e0B98988
GOT 合約地址
0x50E84dF0559F4515a88920366d7C623008222BEd
0gas 测试体验手册:https://docs.google.com/document/u/1/d/e/2PACX-1vTfFFA6t4ZuOsBWNEqZCN8hUsaJXOSsPqemx4BwOMNctmv2912WtEVaifBKeI_bkA-abEBgb8U3UH_P/pub
(2) 测试网第 2 期:(9.11 测试网上线)
测试目标:Era7 游戏采取 MetaID 登录(social login + MPC-AA wallet)+ 0gas + 压力测试
架构:zkEVM + ETHGoreli
dApp:Era7: Game of Truth
浏览器:https://scangoerlitest.gaszero.com/
官方市場测试 URL
https://goerli-era7-marketplace.gaszero.com
游戏测试 URL
https://goerli-era7-game.gaszero.com
ERA Token 合約地址
0xe9Ab1d84a314E7aFf0B06D0Ad39D5F70e0B98988
GOT 合約地址
0x50E84dF0559F4515a88920366d7C623008222BEd
0gas 测试体验手册:https://docs.google.com/document/d/e/2PACX-1vTTq2Q_3T3IZCWVqjA8c0WXePUOGhSaSVqvIgsIFkPmHHP71_ocUB9AlfxMphJPgqxPsO72sooJZv6f/pub
附:
Network Name: GasZero-Goerli-L2
RPC URL: https://goerlitest.gaszero.com
Chain ID: 12021
Currency Symbol: GAS0
5. 结合传统游戏与区块链技术的团队
Adam Zhao, CEO, MBA
https://www.linkedin.com/in/adamziyuan/
剑桥大学 EMBA
TCG 卡牌对战游戏 ERA7- CEO & CoFounder
高效数据互操作公链 Proton Network,COO & CoFounder
曾就职于英国电信负责金融行业专属的高频交易网络,回国后创立程序化广告平台质子云,深耕游戏行业的流量获取和变现。
web3 经验:
2017 年底进入区块链行业并创立的高效数据互操作公链 Proton Network,曾进入 CMC top100。
2020 年底改造 web2 游戏」真理之拳「并发行 web3 卡牌游戏 Era7:Game of Truth,连续六个月 BNBChain 的链游 DAU/交易量/NFT 生成数量排名前三。
XianRui Meng, CTO, PhD
https://www.linkedin.com/in/xianruimeng/
https://www.xianruimeng.org/
2016- 2021
在亚马逊、facebook、Apple 多家担任 scientist & tech leader
2015
Microsoft Research
在波士顿大学期间,是计算机科学系的 DBLab 和 BUSec 成员。博士学位论文:研究加密数据库中的隐私保护查询
过去的研究方向专注在 HE、MPC、ZKP 等
发表过多篇隐私以及数据库的论文

6. 总结
区块链产业经过 15 年的发展,无法突破 4 亿活跃用户瓶颈的痛点,和早期互联网 license 服务机制下的用户规模出奇相似。软件及应用免费,完成了互联网从 4 亿到 50 亿用户的质变,孕育了新型互联网模式。我们也相信免费模式是 web3 突破 4 亿用户瓶颈的一个出路,0 gas 的区块链需求应运而生。
GasZero 抹平了 Web2 用户进入 Web3 的障碍,无助记词、无 Gas 费的 Dapp,使得 Web2 和 Web3 的产品体验没有任何区别。我们看好通过这种 0 门槛 0 差异的产品体验,使得 Web3 的用户走向真正的 Massive Adoption。

关于 ABCDE
ABCDE 是专注于领投顶级 Crypto Builder 的 VC,由耕耘了 Crypto 行业 10 年以上的 Huobi Cofounder 杜均及前互联网和 Crypto 创业者 BMAN 联合创办。ABCDE 的联合创始人们从 0 开始在 Crypto 行业建立了数十亿美元市值的公司。因为我们是创业者,所以我们更懂得创业者。而且我们已经为 ABCDE 的 Builder 构建了上市公司(1611.HK)、交易所(Huobi)、SAAS 公司(ChainUP)、媒体(CoinTime.com)、开发者平台 (BeWater.xyz) 等端到端的生态。
原文链接
- 免责声明
- 世链财经作为开放的信息发布平台,所有资讯仅代表作者个人观点,与世链财经无关。如文章、图片、音频或视频出现侵权、违规及其他不当言论,请提供相关材料,发送到:2785592653@qq.com。
- 风险提示:本站所提供的资讯不代表任何投资暗示。投资有风险,入市须谨慎。
- 世链粉丝群:提供最新热点新闻,空投糖果、红包等福利,微信:juu3644。

路安



