通过Orby和Orb Stack实现意图驱动的互操作性
原文标题:《Introducing Intent-Driven Interoperability via Orby and the Orb Stack》
原文来源:Shima Capital
TLDR:介绍 Orby(一款意图引擎) 和 Orb Stack(一款意图驱动的互操作性堆栈),在多链世界中实现应用程序和用户之间更好的互动方式,解决账户碎片化的问题。
在加密货币界你很难找到喜欢多链体验的人。大多数人不得不承认,当前的多链用户体验很糟糕。原因是现有的互操作解决方案是为跨链应用程序而构建的,而最大的应用程序部分是我们所说的单链应用程序。
单链应用程序和未解决的互操作问题
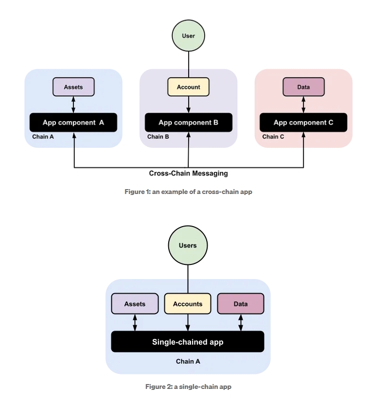
单链应用程序将其所有逻辑和流程限制在一个链上,与其他链没有通信。它们只与该链上的用户、资产和数据进行交互。另一方面,跨链应用程序在不同的链上有多个组件,这些组件通过消息传递协议进行通信。这种细微的架构差异使它们的互操作需求非常不同。跨链应用程序主要需要解决数据和流动性碎片化的互操作解决方案,所以现有的数十个消息传递协议和流动性网络对它们来说很有用。然而,单链应用程序主要需要解决账户碎片化的互操作解决方案。目前没有互操作解决方案可以很好地解决这个问题。

账户碎片化是指用户无法无缝访问任何单个链上所有账户中的集体资产。这就是为什么用户必须主动管理和维护跨不同链的账户/钱包上的代币才能使用这些链上的应用程序。这也是更广泛的互操作问题中的三个问题之一,另外两个问题是数据和流动性碎片化。尽管账户碎片化对用户来说是最痛苦的,但它是互操作问题中最少被解决的问题。有两个原因。首先,这可能是最具挑战性的互操作问题,因为它需要在用户和链之间开发中间层。这个中间层必须统一所有用户账户,同时使这些账户及其相应的资产能够与任何链上的任何应用程序进行交互。在构建这个中间层时,您可能会涉及所有三个互操作问题。其次,由于涉及账户,因此它被误认为是钱包问题。

单链应用程序没有互操作性的世界
没有充分解决账户碎片化的互操作解决方案,单链应用程序被迫采用权宜之计。目前,有三种选择:
1、在不同的链上部署应用程序的副本,以便不同链上的用户可以使用该应用程序的某种版本。Aave 和 Uniswap 等已经采用了这种方法。但它也有一些问题:(1) 它增加了开发者的管理负担,因为他们必须管理和维护其应用程序的多个实例;(2) 开发者需要从头开始重建他们的应用程序才能访问不同的执行环境;(3) 许多加密应用程序是网络,通过在不同链上部署其应用程序的多个实例,他们分割了网络,这意味着应用程序的效果或效率可能无法达到最优。
2、成为一个跨链应用程序。在不同的链上部署互连组件。让这些链上的用户将这些组件作为进入应用程序的入口。这种方法的采用非常有限。与开发人员的交谈揭示了一长串的原因,包括:(1) 不愿承受成为跨链的额外安全负担,(2) 不愿意因引入跨链元素带来的延迟而拖累核心应用程序的用户界面,(3) 在构建自定义堆栈 (即应用链或应用区块链) 时适得其反;(4) 跨链应用程序的徒劳。是的,你可以在少数链上部署你的应用,但当链的数量达到数百、数千或数万时会发生什么?(5) 构建跨链应用程序所需的 effort 使其只有在应用程序具有产品市场匹配度时才切实可行。
3、什么都不做。在他们预计会带来最多用户的链上部署他们的应用程序,并让其他链上的用户采用权宜之计访问该应用程序。
大多数开发者部分地选择第 3 种选择,因为它具有最好的成本效益比。在链的集成上花费时间、金钱和精力,而这种集成几乎不会明显增加应用使用量,这并不合理。其结果是我们所熟悉的恶梦般的多链。一个简单的多链互动,涉及两个不同链上的两个账户,可能如下所示:
1. 转到你要使用的部署在链 A 上的应用程序。
2. 连接你在链 A 上的钱包。
3. 意识到你的钱包需要更多的资金才能在链 A 上使用该应用程序。
4. 切换你的钱包到链 B,那里你有一些资金。
5. 转到一个交易平台。
6. 在链 B 上将你的资产交换/桥接为链 A 所需的资产 (多步过程)。
7. 等待交换完成 (最低 3-5 分钟)。
8. 将钱包切回链 A。
9. 返回部署在链 A 上的应用程序。
10. 最后,执行你的交易。

对于这个过程中的每个额外的链或账户,步骤的数量增加 4-5 个,延迟增加至少 3-5 分钟。对于更激进的账户碎片化形式,用户必须从 3 或 4 个不同的链中汇集资金,我们需要执行约 20 个步骤,延迟 10-20 分钟。即使我们构建一个系统,可以像一些流动性网络那样抽象掉点击/步骤的数量,并可以并行化交换,我们仍然需要 3-5 分钟的延迟。对于原生加密用户来说这已经远非理想的用户体验,更不用说期待 web2 般用户体验的新用户了。
单链应用程序需要一个新的互操作系统,使它们可以为多链用户提供与 web2 应用程序媲美的用户体验,同时解决账户碎片化的问题。此外,这个系统不应该给用户、应用开发者或钱包提供商带来显著的负担。构建这样一个系统对 web3 的发展至关重要,从以太坊的可扩展性和模块化链到应用链。所有这些发展都会增加链的数量,新的链意味着用户需要管理更多的账户。没有一个世界,用户会主动管理数十个链上的账户,更不用说成千上万个了。这意味着只有在出现更好的互操作系统来解决单链应用程序的账户碎片化问题时,用户才能利用这些发展。没有它,他们可能会继续聚集在少数几条链上。反过来,开发人员将被迫在这些链上构建,而不是最适合其应用程序的链上构建,这将导致许多用户体验很差的应用程序。最终,这种糟糕的用户体验将阻碍 web3 的采用。
通过 Orby 和 Orb Stack 实现意图驱动的互操作性
在 Orb Labs,我们认为改进多链 UX 的关键是构建一个专门针对单链应用程序需求的互操作解决方案。我们的愿景是赋予开发人员在最适合其应用程序的任何链上构建的能力,同时允许他们访问任何链上的任何用户。这意味着构建一个解决账户碎片化问题的互操作解决方案。这说起来容易做起来难。需要做很多工作以确保该解决方案在安全性、成本和速度方面保持最高标准,以免用户使用其他链上的应用程序。在解决这个问题的几个月后,我们很高兴地宣布实现通过 Orby 和 Orb Stack 实现的意图驱动互操作性。
为了理解 Orby 和 Orb Stack 的本质,了解意图 (intents) 至关重要。在 MEV 的背景下已经详细讨论了意图,但在互操作性的背景下却没有说多少。意图是一种请求类型,就像交易一样。在某种意义上,你可以把交易和意图想象成双胞胎。交易是那个坚持要求请求遵循从一个点到另一个点的指定路径的严格的大孩子。所以,如果你想从点 A 到点 E,交易会坚持你从点 A-> B-> C-> D-> E。另一方面,意图则是那个不在乎路径只要到达目的地即可的随和的小孩。这一细微差别使意图更加通用,更适合多链交互。而交易在创建请求时只能利用单个调用者的认知来找到最佳路径,意图可以利用解算器(solvers)的集体知识在执行时找到最佳路径。在通常有多个移动部分的多链交互中,这是非常宝贵的,包括不同领域之间的延迟。更重要的是,它使我们能够在用户和应用程序之间创建一个中间层,资金可以在不显著改变用户账户安全性的情况下在账户之间迅速无缝地移动。例如,我们之前描述的涉及 5 个以上账户的多链交互可以在几秒钟内而不是 20 多分钟内执行。
Orby 是一个意图引擎。它是一个类似 Stripe 的集成,可以嵌入到任何应用程序前端,使任何链上的用户都可以访问该应用程序。它还可以嵌入钱包中,以使用户可以与任何链上的任何应用程序进行交互,而无需分割用户账户。Orby 的工作原理是接受多链交互,并通过 Orb Stack 将其转换为可以在任何链上执行的意图。

Orb Stack 是一个模块化的协议堆栈,这些协议协同工作以使用户能够发出跨域意图。它由 5 层组成。在 Orb 堆栈的最底层是可扩展的轻客户端,它们提供了系统的安全基础。在此之上是一种消息框架,该框架旨在优化速度、成本和可配置性。就在堆栈的中间是一种令牌包装协议,它允许我们在链与链之间传递价值。在此之上是一种跨域意图协议,它允许我们验证意图的执行情况。在堆栈的顶部是一个统一的账户系统,它允许用户在不同的链上托管资产,并偶尔作为意图的入口点。

Orby 和 Orb Stack 的组合使我们能够从用户、应用开发者、钱包和链的角度减轻互操作 (特别是与账户相关的部分) 的负担:
·用户不再需要成为桥专家。他们可以简单地关注与他们喜欢的应用程序的交互。
·应用程序开发人员不再需要在用户最多的链上部署,或不必为使其应用程序跨链而大费周章。他们可以简单地在最适合其应用程序的链上构建。
·钱包不再需要添加新链或扩展为跨链。他们可以从一开始就是通用的,并随着 Orb Stack 的每次新部署自动扩展到新链。
·链不再需要担心吸引用户。他们可以专注于吸引开发者,通过一次 Orb Stack 的部署,这些开发者就可以访问 web3 中的所有用户。
然而,需要注意的是,Orby 和 Orb Stack 是专门为解决账户碎片化而构建的。因此,它们并没有消除对解决数据和流动性碎片化的跨链消息传递协议或流动性网络的需求。跨链应用程序 (如跨链交易平台、借贷协议、治理系统和代币标准) 将继续使用跨链消息传递协议。类似地,应用程序和意图解算器将使用流动性网络在链之间平衡其流动性。
这两个系统将与 Orby 共同努力为用户提供最佳的多链体验。
在未来的几周中,我们将发布额外的博客和其他材料,解释 Orb Stack 的各个层以及它们如何协同工作以驱动 Orby,我们的意图引擎。
与我们合作
我们总是很高兴就本博文中提到的许多想法进行交流。如果您想聊天或了解更多我们正在构建的内容,请查看我们的网站/文档,在 X (Twitter) 上通过 @0xOrbLabs 关注我们。如果您好奇并想提出问题,请加入我们的 Discord。
致谢
特别感谢我们与之合作以及帮助我们明确目标和愿景的所有人的讨论,特别是 James Ho(Modular Capital)、Carl Hua(Shima Capital)、Alex Evans(Bain Capital Crypto)、Hazel Chen(Shima Capital)、Carl Vogel(6th Man Ventures)、Ekram Ahmed(Celestia)、Louis Song(Seven X Ventures)、Adrian Lai(Newman Capital) 和 Anthony Cheng(Newman Capital)。
- 免责声明
- 世链财经作为开放的信息发布平台,所有资讯仅代表作者个人观点,与世链财经无关。如文章、图片、音频或视频出现侵权、违规及其他不当言论,请提供相关材料,发送到:2785592653@qq.com。
- 风险提示:本站所提供的资讯不代表任何投资暗示。投资有风险,入市须谨慎。
- 世链粉丝群:提供最新热点新闻,空投糖果、红包等福利,微信:juu3644。

路安



